東北楽天ゴールデンイーグルス

#21 早川 隆久

※ 東北楽天ゴールデンイーグルス・早川 隆久投手の2025年レギュラーシーズン全試合の投球成績、球速・球種・配球、コース別空振り割合・被安打割合、球数などのデータを掲載しています。

Basic stats (2025.レギュラーシーズン全試合)
出場試合数 12
イニング 68.1
2
8
ホールド 0
セーブ 0
防御率 4.346
WHIP 1.273
FIP 4.130
K/BB 3.100
K% 21.3
BB% 6.9
HR% 3.4
最高球速 148 km/h

※ Pithcer's Basic Statsの概要はこちら

Profile
生年月日 1998年7月6日(27歳)
出身地 千葉
身長 180cm
体重 76kg
血液型 B
投打 左投げ左打ち
ドラフト 2020年(1位)
プロ通算年 5年
経歴 木更津総合高(甲)-早稲田大-楽天
主な獲得タイトル nan
打者に投じた球数分布 (2025.レギュラーシーズン全試合)
早川 隆久 打者に投じた球数分布(2025年レギュラーシーズン全試合)
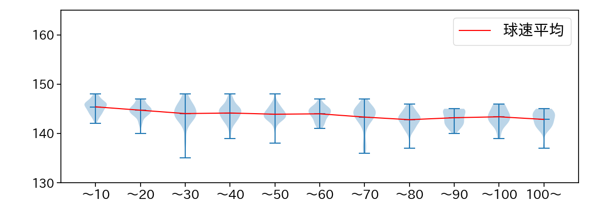
球数による球速(ストレート)の推移 (2025.レギュラーシーズン全試合)
早川 隆久 球数による球速(ストレート)の推移(2025年レギュラーシーズン全試合)
球種割合 (2025.レギュラーシーズン全試合)
早川 隆久 球種割合(2025年レギュラーシーズン全試合)
カウント別 球種割合 (2025.レギュラーシーズン全試合)
早川 隆久 カウント別 球種割合(2025年レギュラーシーズン全試合)
球種 & 球速の分布 1 (2025.レギュラーシーズン全試合)
早川 隆久 球種&球速の分布1(2025年レギュラーシーズン全試合)
球種 & 球速の分布 2 (2025.レギュラーシーズン全試合)
早川 隆久 球種&球速の分布2(2025年レギュラーシーズン全試合)

vs 左打 投手目線 (2025.レギュラーシーズン全試合)

※ 5球以上記録があった球種のみ掲載

早川 隆久 配球ヒートマップ(2025年rs月)
早川 隆久 配球ヒートマップ(2025年rs月)
早川 隆久 配球ヒートマップ(2025年rs月)
早川 隆久 配球ヒートマップ(2025年rs月)
早川 隆久 配球ヒートマップ(2025年rs月)
早川 隆久 配球ヒートマップ(2025年rs月)
早川 隆久 コース別空振り割合(2025年rs月)
早川 隆久 コース別空振り割合(2025年rs月)
早川 隆久 コース別空振り割合(2025年rs月)
早川 隆久 コース別空振り割合(2025年rs月)
早川 隆久 コース別空振り割合(2025年rs月)
早川 隆久 コース別空振り割合(2025年rs月)
早川 隆久 コース別被安打割合(2025年rs月)
早川 隆久 コース別被安打割合(2025年rs月)
早川 隆久 コース別被安打割合(2025年rs月)
早川 隆久 コース別被安打割合(2025年rs月)
早川 隆久 コース別被安打割合(2025年rs月)
早川 隆久 コース別被安打割合(2025年rs月)

vs 右打 投手目線 (2025.レギュラーシーズン全試合)

※ 5球以上記録があった球種のみ掲載

早川 隆久 配球ヒートマップ(2025年rs月)
早川 隆久 配球ヒートマップ(2025年rs月)
早川 隆久 配球ヒートマップ(2025年rs月)
早川 隆久 配球ヒートマップ(2025年rs月)
早川 隆久 配球ヒートマップ(2025年rs月)
早川 隆久 配球ヒートマップ(2025年rs月)
早川 隆久 コース別空振り割合(2025年rs月)
早川 隆久 コース別空振り割合(2025年rs月)
早川 隆久 コース別空振り割合(2025年rs月)
早川 隆久 コース別空振り割合(2025年rs月)
早川 隆久 コース別空振り割合(2025年rs月)
早川 隆久 コース別空振り割合(2025年rs月)
早川 隆久 コース別被安打割合(2025年rs月)
早川 隆久 コース別被安打割合(2025年rs月)
早川 隆久 コース別被安打割合(2025年rs月)
早川 隆久 コース別被安打割合(2025年rs月)
早川 隆久 コース別被安打割合(2025年rs月)
早川 隆久 コース別被安打割合(2025年rs月)