東北楽天ゴールデンイーグルス

#53 坂井 陽翔

※ 東北楽天ゴールデンイーグルス・坂井 陽翔投手の2025年10月の投球成績、球速・球種・配球、コース別空振り割合・被安打割合、球数などのデータを掲載しています。

Basic stats (2025.10月)
出場試合数 1
イニング 5.0
0
0
ホールド 0
セーブ 0
防御率 1.800
WHIP 1.000
FIP 1.720
K/BB 5.000
K% 25.0
BB% 5.0
HR% 0.0
最高球速 149 km/h

※ Pithcer's Basic Statsの概要はこちら

Profile
生年月日 2005年4月5日(20歳)
出身地 兵庫
身長 186cm
体重 88kg
血液型 B
投打 右投げ右打ち
ドラフト 2023年(2位)
プロ通算年 2年
経歴 滝川二高-楽天
主な獲得タイトル nan
打者に投じた球数分布 (2025.10月)
坂井 陽翔 打者に投じた球数分布(2025年10月)
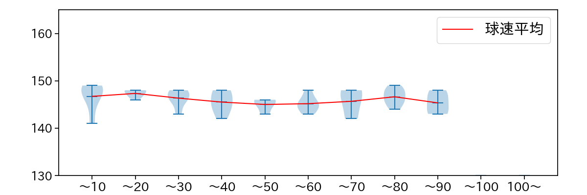
球数による球速(ストレート)の推移 (2025.10月)
坂井 陽翔 球数による球速(ストレート)の推移(2025年10月)
球種割合 (2025.10月)
坂井 陽翔 球種割合(2025年10月)
カウント別 球種割合 (2025.10月)
坂井 陽翔 カウント別 球種割合(2025年10月)
球種 & 球速の分布 1 (2025.10月)
坂井 陽翔 球種&球速の分布1(2025年10月)
球種 & 球速の分布 2 (2025.10月)
坂井 陽翔 球種&球速の分布2(2025年10月)

vs 左打 投手目線 (2025.10月)

※ 5球以上記録があった球種のみ掲載

坂井 陽翔 配球ヒートマップ(2025年10月)
坂井 陽翔 配球ヒートマップ(2025年10月)
坂井 陽翔 コース別空振り割合(2025年10月)
坂井 陽翔 コース別空振り割合(2025年10月)
坂井 陽翔 コース別被安打割合(2025年10月)
坂井 陽翔 コース別被安打割合(2025年10月)

vs 右打 投手目線 (2025.10月)

※ 5球以上記録があった球種のみ掲載

坂井 陽翔 配球ヒートマップ(2025年10月)
坂井 陽翔 配球ヒートマップ(2025年10月)
坂井 陽翔 配球ヒートマップ(2025年10月)
坂井 陽翔 配球ヒートマップ(2025年10月)
坂井 陽翔 コース別空振り割合(2025年10月)
坂井 陽翔 コース別空振り割合(2025年10月)
坂井 陽翔 コース別空振り割合(2025年10月)
坂井 陽翔 コース別空振り割合(2025年10月)
坂井 陽翔 コース別被安打割合(2025年10月)
坂井 陽翔 コース別被安打割合(2025年10月)
坂井 陽翔 コース別被安打割合(2025年10月)
坂井 陽翔 コース別被安打割合(2025年10月)