東北楽天ゴールデンイーグルス

#22 小孫 竜二

※ 東北楽天ゴールデンイーグルス・小孫 竜二投手の2025年10月の投球成績、球速・球種・配球、コース別空振り割合・被安打割合、球数などのデータを掲載しています。

Basic stats (2025.10月)
出場試合数 1
イニング 1.2
0
0
ホールド 0
セーブ 0
防御率 0.000
WHIP 1.200
FIP -0.480
K/BB 3.000
K% 50.0
BB% 0.0
HR% 0.0
最高球速 150 km/h

※ Pithcer's Basic Statsの概要はこちら

Profile
生年月日 1997年9月15日(28歳)
出身地 石川
身長 180cm
体重 88kg
血液型 O
投打 右投げ右打ち
ドラフト 2022年(2位)
プロ通算年 3年
経歴 遊学館高(甲)-創価大-鷺宮製作所-楽天
主な獲得タイトル nan
打者に投じた球数分布 (2025.10月)
小孫 竜二 打者に投じた球数分布(2025年10月)
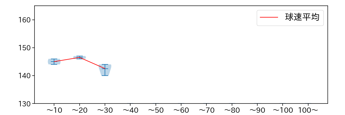
球数による球速(ストレート)の推移 (2025.10月)
小孫 竜二 球数による球速(ストレート)の推移(2025年10月)
球種割合 (2025.10月)
小孫 竜二 球種割合(2025年10月)
カウント別 球種割合 (2025.10月)
小孫 竜二 カウント別 球種割合(2025年10月)
球種 & 球速の分布 1 (2025.10月)
小孫 竜二 球種&球速の分布1(2025年10月)
球種 & 球速の分布 2 (2025.10月)
小孫 竜二 球種&球速の分布2(2025年10月)

vs 左打 投手目線 (2025.10月)

※ 5球以上記録があった球種のみ掲載

小孫 竜二 配球ヒートマップ(2025年10月)
小孫 竜二 コース別空振り割合(2025年10月)
小孫 竜二 コース別被安打割合(2025年10月)

vs 右打 投手目線 (2025.10月)

※ 5球以上記録があった球種のみ掲載

小孫 竜二 配球ヒートマップ(2025年10月)
小孫 竜二 配球ヒートマップ(2025年10月)
小孫 竜二 コース別空振り割合(2025年10月)
小孫 竜二 コース別空振り割合(2025年10月)
小孫 竜二 コース別被安打割合(2025年10月)
小孫 竜二 コース別被安打割合(2025年10月)