東北楽天ゴールデンイーグルス

#89 ヤフーレ

※ 東北楽天ゴールデンイーグルス・ヤフーレ投手の2025年9月の投球成績、球速・球種・配球、コース別空振り割合・被安打割合、球数などのデータを掲載しています。

Basic stats (2025.9月)
出場試合数 1
イニング 3.1
0
1
ホールド 0
セーブ 0
防御率 13.500
WHIP 1.800
FIP 3.420
K/BB 1.000
K% 5.9
BB% 0.0
HR% 0.0
最高球速 148 km/h

※ Pithcer's Basic Statsの概要はこちら

Profile
生年月日 1998年5月1日(27歳)
出身地 ベネズエラ
身長 185cm
体重 97kg
血液型 不明
投打 右投げ両打ち
ドラフト nan
プロ通算年 2年
経歴 ETIフアン・イグナシオ・バルブエナ高-ヤンキース-パイレーツ-3Aサクラメント-ヤクルト-楽天
主な獲得タイトル nan
打者に投じた球数分布 (2025.9月)
ヤフーレ 打者に投じた球数分布(2025年9月)
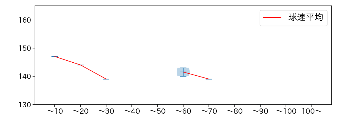
球数による球速(ストレート)の推移 (2025.9月)
ヤフーレ 球数による球速(ストレート)の推移(2025年9月)
球種割合 (2025.9月)
ヤフーレ 球種割合(2025年9月)
カウント別 球種割合 (2025.9月)
ヤフーレ カウント別 球種割合(2025年9月)
球種 & 球速の分布 1 (2025.9月)
ヤフーレ 球種&球速の分布1(2025年9月)
球種 & 球速の分布 2 (2025.9月)
ヤフーレ 球種&球速の分布2(2025年9月)

vs 左打 投手目線 (2025.9月)

※ 5球以上記録があった球種のみ掲載

ヤフーレ 配球ヒートマップ(2025年9月)
ヤフーレ 配球ヒートマップ(2025年9月)
ヤフーレ 配球ヒートマップ(2025年9月)
ヤフーレ 配球ヒートマップ(2025年9月)
ヤフーレ コース別空振り割合(2025年9月)
ヤフーレ コース別空振り割合(2025年9月)
ヤフーレ コース別空振り割合(2025年9月)
ヤフーレ コース別空振り割合(2025年9月)
ヤフーレ コース別被安打割合(2025年9月)
ヤフーレ コース別被安打割合(2025年9月)
ヤフーレ コース別被安打割合(2025年9月)
ヤフーレ コース別被安打割合(2025年9月)

vs 右打 投手目線 (2025.9月)

※ 5球以上記録があった球種のみ掲載