東北楽天ゴールデンイーグルス

#66 今野 龍太

※ 東北楽天ゴールデンイーグルス・今野 龍太投手の2025年9月の投球成績、球速・球種・配球、コース別空振り割合・被安打割合、球数などのデータを掲載しています。

Basic stats (2025.9月)
出場試合数 1
イニング 2.0
0
0
ホールド 0
セーブ 0
防御率 13.500
WHIP 3.000
FIP 12.620
K/BB 0.000
K% 0.0
BB% 16.7
HR% 8.3
最高球速 145 km/h

※ Pithcer's Basic Statsの概要はこちら

Profile
生年月日 1995年5月11日(30歳)
出身地 宮城
身長 178cm
体重 86kg
血液型 AB
投打 右投げ右打ち
ドラフト 2013年(9位)
プロ通算年 12年
経歴 岩出山高-楽天-ヤクルト-楽天
主な獲得タイトル nan
打者に投じた球数分布 (2025.9月)
今野 龍太 打者に投じた球数分布(2025年9月)
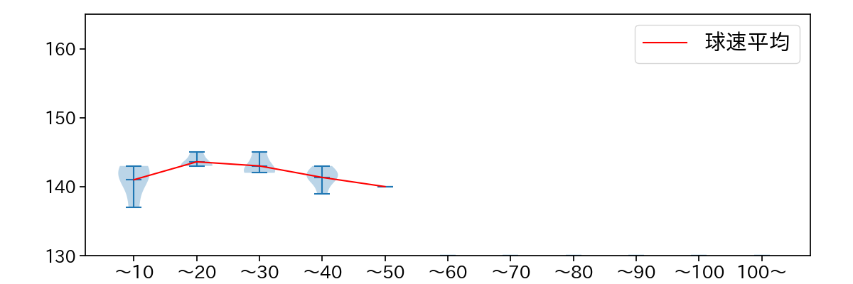
球数による球速(ストレート)の推移 (2025.9月)
今野 龍太 球数による球速(ストレート)の推移(2025年9月)
球種割合 (2025.9月)
今野 龍太 球種割合(2025年9月)
カウント別 球種割合 (2025.9月)
今野 龍太 カウント別 球種割合(2025年9月)
球種 & 球速の分布 1 (2025.9月)
今野 龍太 球種&球速の分布1(2025年9月)
球種 & 球速の分布 2 (2025.9月)
今野 龍太 球種&球速の分布2(2025年9月)

vs 左打 投手目線 (2025.9月)

※ 5球以上記録があった球種のみ掲載

今野 龍太 配球ヒートマップ(2025年9月)
今野 龍太 配球ヒートマップ(2025年9月)
今野 龍太 コース別空振り割合(2025年9月)
今野 龍太 コース別空振り割合(2025年9月)
今野 龍太 コース別被安打割合(2025年9月)
今野 龍太 コース別被安打割合(2025年9月)

vs 右打 投手目線 (2025.9月)

※ 5球以上記録があった球種のみ掲載

今野 龍太 配球ヒートマップ(2025年9月)
今野 龍太 配球ヒートマップ(2025年9月)
今野 龍太 コース別空振り割合(2025年9月)
今野 龍太 コース別空振り割合(2025年9月)
今野 龍太 コース別被安打割合(2025年9月)
今野 龍太 コース別被安打割合(2025年9月)