東北楽天ゴールデンイーグルス

#46 藤平 尚真

※ 東北楽天ゴールデンイーグルス・藤平 尚真投手の2025年9月の投球成績、球速・球種・配球、コース別空振り割合・被安打割合、球数などのデータを掲載しています。

Basic stats (2025.9月)
出場試合数 9
イニング 9.0
0
0
ホールド 3
セーブ 4
防御率 0.000
WHIP 1.000
FIP 2.453
K/BB 2.250
K% 25.0
BB% 11.1
HR% 0.0
最高球速 157 km/h

※ Pithcer's Basic Statsの概要はこちら

Profile
生年月日 1998年9月21日(27歳)
出身地 千葉
身長 185cm
体重 85kg
血液型 O
投打 右投げ右打ち
ドラフト 2016年(1位)
プロ通算年 9年
経歴 横浜高(甲)-楽天
主な獲得タイトル nan
打者に投じた球数分布 (2025.9月)
藤平 尚真 打者に投じた球数分布(2025年9月)
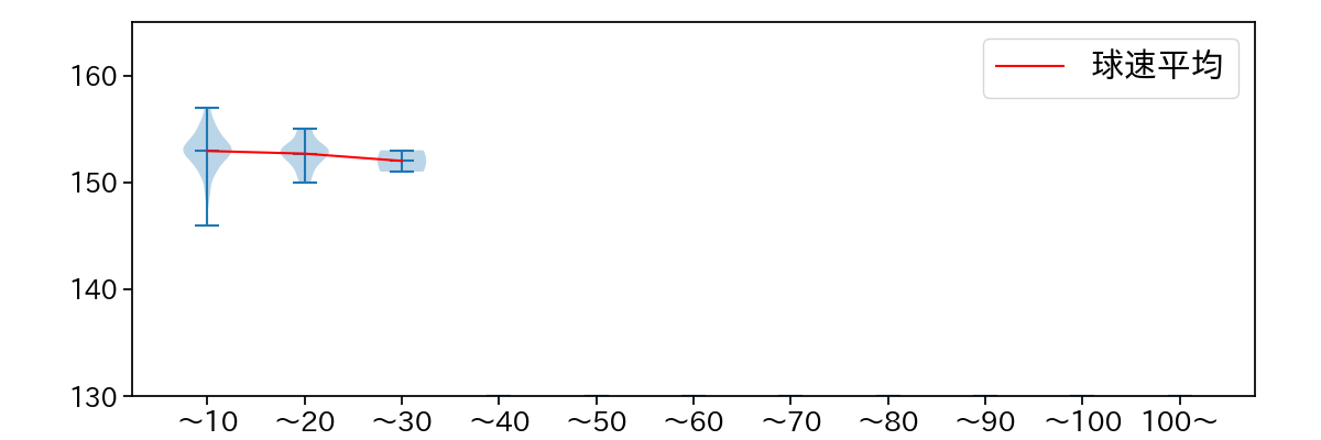
球数による球速(ストレート)の推移 (2025.9月)
藤平 尚真 球数による球速(ストレート)の推移(2025年9月)
球種割合 (2025.9月)
藤平 尚真 球種割合(2025年9月)
カウント別 球種割合 (2025.9月)
藤平 尚真 カウント別 球種割合(2025年9月)
球種 & 球速の分布 1 (2025.9月)
藤平 尚真 球種&球速の分布1(2025年9月)
球種 & 球速の分布 2 (2025.9月)
藤平 尚真 球種&球速の分布2(2025年9月)

vs 左打 投手目線 (2025.9月)

※ 5球以上記録があった球種のみ掲載

藤平 尚真 配球ヒートマップ(2025年9月)
藤平 尚真 配球ヒートマップ(2025年9月)
藤平 尚真 コース別空振り割合(2025年9月)
藤平 尚真 コース別空振り割合(2025年9月)
藤平 尚真 コース別被安打割合(2025年9月)
藤平 尚真 コース別被安打割合(2025年9月)

vs 右打 投手目線 (2025.9月)

※ 5球以上記録があった球種のみ掲載

藤平 尚真 配球ヒートマップ(2025年9月)
藤平 尚真 配球ヒートマップ(2025年9月)
藤平 尚真 コース別空振り割合(2025年9月)
藤平 尚真 コース別空振り割合(2025年9月)
藤平 尚真 コース別被安打割合(2025年9月)
藤平 尚真 コース別被安打割合(2025年9月)