東北楽天ゴールデンイーグルス

#52 津留﨑 大成

※ 東北楽天ゴールデンイーグルス・津留﨑 大成投手の2025年8月の投球成績、球速・球種・配球、コース別空振り割合・被安打割合、球数などのデータを掲載しています。

Basic stats (2025.8月)
出場試合数 4
イニング 6.0
0
0
ホールド 0
セーブ 0
防御率 4.500
WHIP 1.500
FIP 3.453
K/BB 7.000
K% 25.9
BB% 3.7
HR% 3.7
最高球速 154 km/h

※ Pithcer's Basic Statsの概要はこちら

Profile
生年月日 1997年10月10日(28歳)
出身地 千葉
身長 177cm
体重 86kg
血液型 不明
投打 右投げ右打ち
ドラフト 2019年(3位)
プロ通算年 6年
経歴 慶応高-慶応大-楽天
主な獲得タイトル nan
打者に投じた球数分布 (2025.8月)
津留﨑 大成 打者に投じた球数分布(2025年8月)
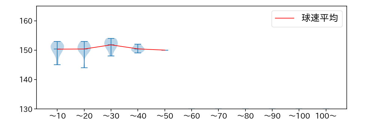
球数による球速(ストレート)の推移 (2025.8月)
津留﨑 大成 球数による球速(ストレート)の推移(2025年8月)
球種割合 (2025.8月)
津留﨑 大成 球種割合(2025年8月)
カウント別 球種割合 (2025.8月)
津留﨑 大成 カウント別 球種割合(2025年8月)
球種 & 球速の分布 1 (2025.8月)
津留﨑 大成 球種&球速の分布1(2025年8月)
球種 & 球速の分布 2 (2025.8月)
津留﨑 大成 球種&球速の分布2(2025年8月)

vs 左打 投手目線 (2025.8月)

※ 5球以上記録があった球種のみ掲載

津留﨑 大成 配球ヒートマップ(2025年8月)
津留﨑 大成 配球ヒートマップ(2025年8月)
津留﨑 大成 配球ヒートマップ(2025年8月)
津留﨑 大成 コース別空振り割合(2025年8月)
津留﨑 大成 コース別空振り割合(2025年8月)
津留﨑 大成 コース別空振り割合(2025年8月)
津留﨑 大成 コース別被安打割合(2025年8月)
津留﨑 大成 コース別被安打割合(2025年8月)
津留﨑 大成 コース別被安打割合(2025年8月)

vs 右打 投手目線 (2025.8月)

※ 5球以上記録があった球種のみ掲載

津留﨑 大成 配球ヒートマップ(2025年8月)
津留﨑 大成 配球ヒートマップ(2025年8月)
津留﨑 大成 配球ヒートマップ(2025年8月)
津留﨑 大成 配球ヒートマップ(2025年8月)
津留﨑 大成 コース別空振り割合(2025年8月)
津留﨑 大成 コース別空振り割合(2025年8月)
津留﨑 大成 コース別空振り割合(2025年8月)
津留﨑 大成 コース別空振り割合(2025年8月)
津留﨑 大成 コース別被安打割合(2025年8月)
津留﨑 大成 コース別被安打割合(2025年8月)
津留﨑 大成 コース別被安打割合(2025年8月)
津留﨑 大成 コース別被安打割合(2025年8月)