東北楽天ゴールデンイーグルス

#40 江原 雅裕

※ 東北楽天ゴールデンイーグルス・江原 雅裕投手の2025年8月の投球成績、球速・球種・配球、コース別空振り割合・被安打割合、球数などのデータを掲載しています。

Basic stats (2025.8月)
出場試合数 7
イニング 7.1
0
0
ホールド 0
セーブ 0
防御率 2.455
WHIP 1.773
FIP 6.120
K/BB 0.600
K% 9.1
BB% 15.2
HR% 3.0
最高球速 155 km/h

※ Pithcer's Basic Statsの概要はこちら

Profile
生年月日 2000年8月3日(25歳)
出身地 福岡
身長 186cm
体重 93kg
血液型 A
投打 右投げ右打ち
ドラフト 2024年(4位)
プロ通算年 1年
経歴 天理高-国学院大-日鉄ステンレス-楽天
主な獲得タイトル nan
打者に投じた球数分布 (2025.8月)
江原 雅裕 打者に投じた球数分布(2025年8月)
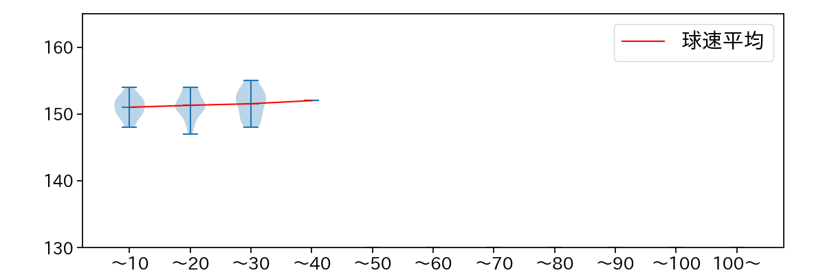
球数による球速(ストレート)の推移 (2025.8月)
江原 雅裕 球数による球速(ストレート)の推移(2025年8月)
球種割合 (2025.8月)
江原 雅裕 球種割合(2025年8月)
カウント別 球種割合 (2025.8月)
江原 雅裕 カウント別 球種割合(2025年8月)
球種 & 球速の分布 1 (2025.8月)
江原 雅裕 球種&球速の分布1(2025年8月)
球種 & 球速の分布 2 (2025.8月)
江原 雅裕 球種&球速の分布2(2025年8月)

vs 左打 投手目線 (2025.8月)

※ 5球以上記録があった球種のみ掲載

江原 雅裕 配球ヒートマップ(2025年8月)
江原 雅裕 配球ヒートマップ(2025年8月)
江原 雅裕 配球ヒートマップ(2025年8月)
江原 雅裕 配球ヒートマップ(2025年8月)
江原 雅裕 コース別空振り割合(2025年8月)
江原 雅裕 コース別空振り割合(2025年8月)
江原 雅裕 コース別空振り割合(2025年8月)
江原 雅裕 コース別空振り割合(2025年8月)
江原 雅裕 コース別被安打割合(2025年8月)
江原 雅裕 コース別被安打割合(2025年8月)
江原 雅裕 コース別被安打割合(2025年8月)
江原 雅裕 コース別被安打割合(2025年8月)

vs 右打 投手目線 (2025.8月)

※ 5球以上記録があった球種のみ掲載

江原 雅裕 配球ヒートマップ(2025年8月)
江原 雅裕 配球ヒートマップ(2025年8月)
江原 雅裕 コース別空振り割合(2025年8月)
江原 雅裕 コース別空振り割合(2025年8月)
江原 雅裕 コース別被安打割合(2025年8月)
江原 雅裕 コース別被安打割合(2025年8月)