東北楽天ゴールデンイーグルス

#89 ヤフーレ

※ 東北楽天ゴールデンイーグルス・ヤフーレ投手の2025年7月の投球成績、球速・球種・配球、コース別空振り割合・被安打割合、球数などのデータを掲載しています。

Basic stats (2025.7月)
出場試合数 3
イニング 16.0
2
0
ホールド 0
セーブ 0
防御率 2.250
WHIP 1.250
FIP 3.683
K/BB 2.200
K% 15.9
BB% 7.2
HR% 1.4
最高球速 152 km/h

※ Pithcer's Basic Statsの概要はこちら

Profile
生年月日 1998年5月1日(27歳)
出身地 ベネズエラ
身長 185cm
体重 97kg
血液型 不明
投打 右投げ両打ち
ドラフト nan
プロ通算年 2年
経歴 ETIフアン・イグナシオ・バルブエナ高-ヤンキース-パイレーツ-3Aサクラメント-ヤクルト-楽天
主な獲得タイトル nan
打者に投じた球数分布 (2025.7月)
ヤフーレ 打者に投じた球数分布(2025年7月)
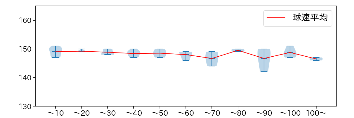
球数による球速(ストレート)の推移 (2025.7月)
ヤフーレ 球数による球速(ストレート)の推移(2025年7月)
球種割合 (2025.7月)
ヤフーレ 球種割合(2025年7月)
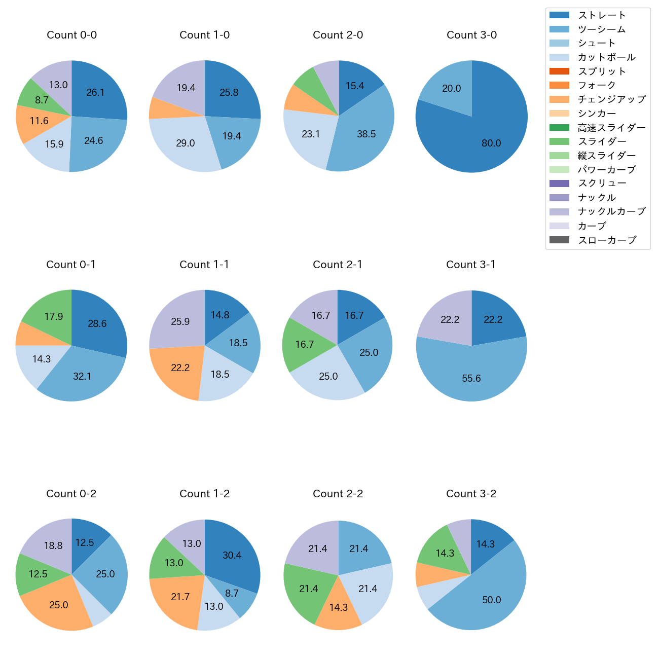
カウント別 球種割合 (2025.7月)
ヤフーレ カウント別 球種割合(2025年7月)
球種 & 球速の分布 1 (2025.7月)
ヤフーレ 球種&球速の分布1(2025年7月)
球種 & 球速の分布 2 (2025.7月)
ヤフーレ 球種&球速の分布2(2025年7月)

vs 左打 投手目線 (2025.7月)

※ 5球以上記録があった球種のみ掲載

ヤフーレ 配球ヒートマップ(2025年7月)
ヤフーレ 配球ヒートマップ(2025年7月)
ヤフーレ 配球ヒートマップ(2025年7月)
ヤフーレ 配球ヒートマップ(2025年7月)
ヤフーレ 配球ヒートマップ(2025年7月)
ヤフーレ 配球ヒートマップ(2025年7月)
ヤフーレ コース別空振り割合(2025年7月)
ヤフーレ コース別空振り割合(2025年7月)
ヤフーレ コース別空振り割合(2025年7月)
ヤフーレ コース別空振り割合(2025年7月)
ヤフーレ コース別空振り割合(2025年7月)
ヤフーレ コース別空振り割合(2025年7月)
ヤフーレ コース別被安打割合(2025年7月)
ヤフーレ コース別被安打割合(2025年7月)
ヤフーレ コース別被安打割合(2025年7月)
ヤフーレ コース別被安打割合(2025年7月)
ヤフーレ コース別被安打割合(2025年7月)
ヤフーレ コース別被安打割合(2025年7月)

vs 右打 投手目線 (2025.7月)

※ 5球以上記録があった球種のみ掲載

ヤフーレ 配球ヒートマップ(2025年7月)
ヤフーレ 配球ヒートマップ(2025年7月)
ヤフーレ 配球ヒートマップ(2025年7月)
ヤフーレ 配球ヒートマップ(2025年7月)
ヤフーレ 配球ヒートマップ(2025年7月)
ヤフーレ 配球ヒートマップ(2025年7月)
ヤフーレ コース別空振り割合(2025年7月)
ヤフーレ コース別空振り割合(2025年7月)
ヤフーレ コース別空振り割合(2025年7月)
ヤフーレ コース別空振り割合(2025年7月)
ヤフーレ コース別空振り割合(2025年7月)
ヤフーレ コース別空振り割合(2025年7月)
ヤフーレ コース別被安打割合(2025年7月)
ヤフーレ コース別被安打割合(2025年7月)
ヤフーレ コース別被安打割合(2025年7月)
ヤフーレ コース別被安打割合(2025年7月)
ヤフーレ コース別被安打割合(2025年7月)
ヤフーレ コース別被安打割合(2025年7月)