東北楽天ゴールデンイーグルス

#71 柴田 大地

※ 東北楽天ゴールデンイーグルス・柴田 大地投手の2025年7月の投球成績、球速・球種・配球、コース別空振り割合・被安打割合、球数などのデータを掲載しています。

Basic stats (2025.7月)
出場試合数 2
イニング 2.1
1
0
ホールド 0
セーブ 0
防御率 0.000
WHIP 1.286
FIP 4.406
K/BB 0.000
K% 0.0
BB% 11.1
HR% 0.0
最高球速 151 km/h

※ Pithcer's Basic Statsの概要はこちら

Profile
生年月日 1997年11月7日(27歳)
出身地 東京
身長 180cm
体重 94kg
血液型 O
投打 右投げ右打ち
ドラフト 2021年(3位)
プロ通算年 4年
経歴 日体荏原高-日本体育大-日本通運-ヤクルト-楽天
主な獲得タイトル nan
打者に投じた球数分布 (2025.7月)
柴田 大地 打者に投じた球数分布(2025年7月)
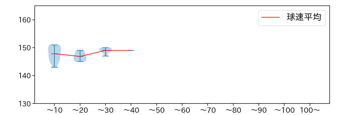
球数による球速(ストレート)の推移 (2025.7月)
柴田 大地 球数による球速(ストレート)の推移(2025年7月)
球種割合 (2025.7月)
柴田 大地 球種割合(2025年7月)
カウント別 球種割合 (2025.7月)
柴田 大地 カウント別 球種割合(2025年7月)
球種 & 球速の分布 1 (2025.7月)
柴田 大地 球種&球速の分布1(2025年7月)
球種 & 球速の分布 2 (2025.7月)
柴田 大地 球種&球速の分布2(2025年7月)

vs 左打 投手目線 (2025.7月)

※ 5球以上記録があった球種のみ掲載

柴田 大地 配球ヒートマップ(2025年7月)
柴田 大地 コース別空振り割合(2025年7月)
柴田 大地 コース別被安打割合(2025年7月)

vs 右打 投手目線 (2025.7月)

※ 5球以上記録があった球種のみ掲載

柴田 大地 配球ヒートマップ(2025年7月)
柴田 大地 配球ヒートマップ(2025年7月)
柴田 大地 コース別空振り割合(2025年7月)
柴田 大地 コース別空振り割合(2025年7月)
柴田 大地 コース別被安打割合(2025年7月)
柴田 大地 コース別被安打割合(2025年7月)