東北楽天ゴールデンイーグルス

#52 津留﨑 大成

※ 東北楽天ゴールデンイーグルス・津留﨑 大成投手の2025年7月の投球成績、球速・球種・配球、コース別空振り割合・被安打割合、球数などのデータを掲載しています。

Basic stats (2025.7月)
出場試合数 2
イニング 2.2
0
0
ホールド 0
セーブ 0
防御率 13.500
WHIP 3.000
FIP 9.120
K/BB 1.000
K% 21.4
BB% 21.4
HR% 7.1
最高球速 151 km/h

※ Pithcer's Basic Statsの概要はこちら

Profile
生年月日 1997年10月10日(28歳)
出身地 千葉
身長 177cm
体重 86kg
血液型 不明
投打 右投げ右打ち
ドラフト 2019年(3位)
プロ通算年 6年
経歴 慶応高-慶応大-楽天
主な獲得タイトル nan
打者に投じた球数分布 (2025.7月)
津留﨑 大成 打者に投じた球数分布(2025年7月)
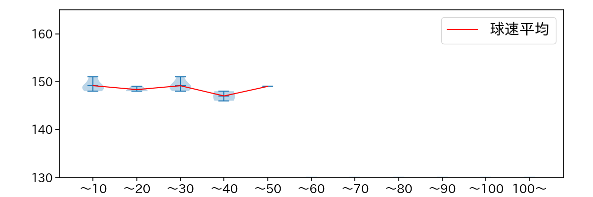
球数による球速(ストレート)の推移 (2025.7月)
津留﨑 大成 球数による球速(ストレート)の推移(2025年7月)
球種割合 (2025.7月)
津留﨑 大成 球種割合(2025年7月)
カウント別 球種割合 (2025.7月)
津留﨑 大成 カウント別 球種割合(2025年7月)
球種 & 球速の分布 1 (2025.7月)
津留﨑 大成 球種&球速の分布1(2025年7月)
球種 & 球速の分布 2 (2025.7月)
津留﨑 大成 球種&球速の分布2(2025年7月)

vs 左打 投手目線 (2025.7月)

※ 5球以上記録があった球種のみ掲載

津留﨑 大成 配球ヒートマップ(2025年7月)
津留﨑 大成 配球ヒートマップ(2025年7月)
津留﨑 大成 コース別空振り割合(2025年7月)
津留﨑 大成 コース別空振り割合(2025年7月)
津留﨑 大成 コース別被安打割合(2025年7月)
津留﨑 大成 コース別被安打割合(2025年7月)

vs 右打 投手目線 (2025.7月)

※ 5球以上記録があった球種のみ掲載

津留﨑 大成 配球ヒートマップ(2025年7月)
津留﨑 大成 配球ヒートマップ(2025年7月)
津留﨑 大成 配球ヒートマップ(2025年7月)
津留﨑 大成 コース別空振り割合(2025年7月)
津留﨑 大成 コース別空振り割合(2025年7月)
津留﨑 大成 コース別空振り割合(2025年7月)
津留﨑 大成 コース別被安打割合(2025年7月)
津留﨑 大成 コース別被安打割合(2025年7月)
津留﨑 大成 コース別被安打割合(2025年7月)