東北楽天ゴールデンイーグルス

#47 藤井 聖

※ 東北楽天ゴールデンイーグルス・藤井 聖投手の2025年7月の投球成績、球速・球種・配球、コース別空振り割合・被安打割合、球数などのデータを掲載しています。

Basic stats (2025.7月)
出場試合数 3
イニング 15.1
1
0
ホールド 0
セーブ 0
防御率 4.109
WHIP 1.500
FIP 5.924
K/BB 0.625
K% 7.7
BB% 12.3
HR% 3.1
最高球速 143 km/h

※ Pithcer's Basic Statsの概要はこちら

Profile
生年月日 1996年10月3日(29歳)
出身地 神奈川
身長 176cm
体重 80kg
血液型 O
投打 左投げ左打ち
ドラフト 2020年(3位)
プロ通算年 5年
経歴 富士市立高-東洋大-ENEOS-楽天
主な獲得タイトル nan
打者に投じた球数分布 (2025.7月)
藤井 聖 打者に投じた球数分布(2025年7月)
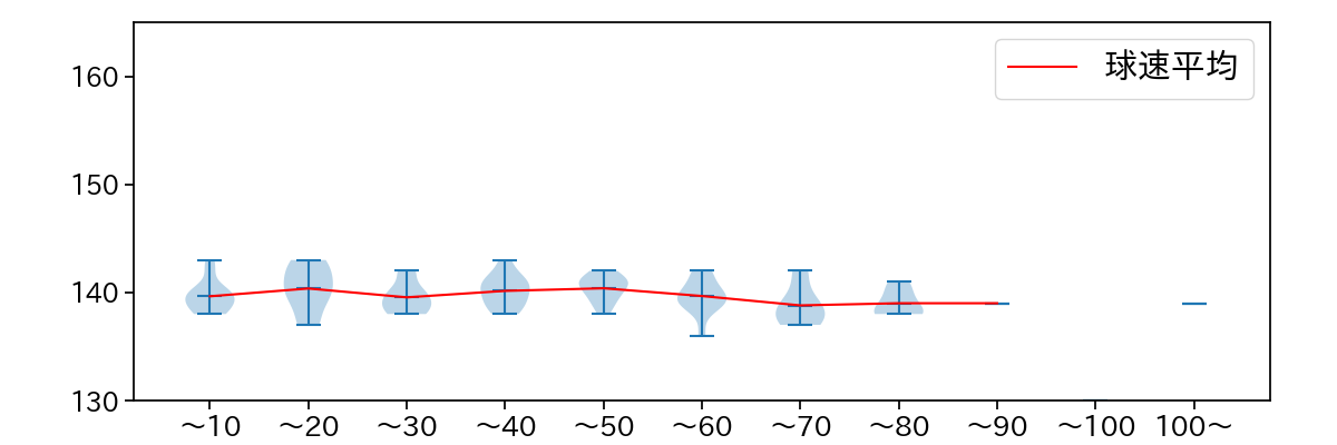
球数による球速(ストレート)の推移 (2025.7月)
藤井 聖 球数による球速(ストレート)の推移(2025年7月)
球種割合 (2025.7月)
藤井 聖 球種割合(2025年7月)
カウント別 球種割合 (2025.7月)
藤井 聖 カウント別 球種割合(2025年7月)
球種 & 球速の分布 1 (2025.7月)
藤井 聖 球種&球速の分布1(2025年7月)
球種 & 球速の分布 2 (2025.7月)
藤井 聖 球種&球速の分布2(2025年7月)

vs 左打 投手目線 (2025.7月)

※ 5球以上記録があった球種のみ掲載

藤井 聖 配球ヒートマップ(2025年7月)
藤井 聖 配球ヒートマップ(2025年7月)
藤井 聖 配球ヒートマップ(2025年7月)
藤井 聖 配球ヒートマップ(2025年7月)
藤井 聖 コース別空振り割合(2025年7月)
藤井 聖 コース別空振り割合(2025年7月)
藤井 聖 コース別空振り割合(2025年7月)
藤井 聖 コース別空振り割合(2025年7月)
藤井 聖 コース別被安打割合(2025年7月)
藤井 聖 コース別被安打割合(2025年7月)
藤井 聖 コース別被安打割合(2025年7月)
藤井 聖 コース別被安打割合(2025年7月)

vs 右打 投手目線 (2025.7月)

※ 5球以上記録があった球種のみ掲載

藤井 聖 配球ヒートマップ(2025年7月)
藤井 聖 配球ヒートマップ(2025年7月)
藤井 聖 配球ヒートマップ(2025年7月)
藤井 聖 配球ヒートマップ(2025年7月)
藤井 聖 コース別空振り割合(2025年7月)
藤井 聖 コース別空振り割合(2025年7月)
藤井 聖 コース別空振り割合(2025年7月)
藤井 聖 コース別空振り割合(2025年7月)
藤井 聖 コース別被安打割合(2025年7月)
藤井 聖 コース別被安打割合(2025年7月)
藤井 聖 コース別被安打割合(2025年7月)
藤井 聖 コース別被安打割合(2025年7月)