東北楽天ゴールデンイーグルス

#21 早川 隆久

※ 東北楽天ゴールデンイーグルス・早川 隆久投手の2025年7月の投球成績、球速・球種・配球、コース別空振り割合・被安打割合、球数などのデータを掲載しています。

Basic stats (2025.7月)
出場試合数 1
イニング 3.0
0
1
ホールド 0
セーブ 0
防御率 18.000
WHIP 2.333
FIP 7.120
K/BB 2.000
K% 12.5
BB% 6.2
HR% 6.2
最高球速 148 km/h

※ Pithcer's Basic Statsの概要はこちら

Profile
生年月日 1998年7月6日(27歳)
出身地 千葉
身長 180cm
体重 76kg
血液型 B
投打 左投げ左打ち
ドラフト 2020年(1位)
プロ通算年 5年
経歴 木更津総合高(甲)-早稲田大-楽天
主な獲得タイトル nan
打者に投じた球数分布 (2025.7月)
早川 隆久 打者に投じた球数分布(2025年7月)
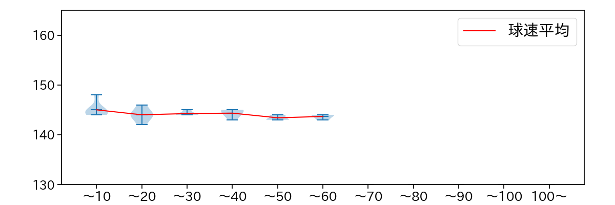
球数による球速(ストレート)の推移 (2025.7月)
早川 隆久 球数による球速(ストレート)の推移(2025年7月)
球種割合 (2025.7月)
早川 隆久 球種割合(2025年7月)
カウント別 球種割合 (2025.7月)
早川 隆久 カウント別 球種割合(2025年7月)
球種 & 球速の分布 1 (2025.7月)
早川 隆久 球種&球速の分布1(2025年7月)
球種 & 球速の分布 2 (2025.7月)
早川 隆久 球種&球速の分布2(2025年7月)

vs 左打 投手目線 (2025.7月)

※ 5球以上記録があった球種のみ掲載

早川 隆久 配球ヒートマップ(2025年7月)
早川 隆久 コース別空振り割合(2025年7月)
早川 隆久 コース別被安打割合(2025年7月)

vs 右打 投手目線 (2025.7月)

※ 5球以上記録があった球種のみ掲載

早川 隆久 配球ヒートマップ(2025年7月)
早川 隆久 配球ヒートマップ(2025年7月)
早川 隆久 配球ヒートマップ(2025年7月)
早川 隆久 コース別空振り割合(2025年7月)
早川 隆久 コース別空振り割合(2025年7月)
早川 隆久 コース別空振り割合(2025年7月)
早川 隆久 コース別被安打割合(2025年7月)
早川 隆久 コース別被安打割合(2025年7月)
早川 隆久 コース別被安打割合(2025年7月)