東北楽天ゴールデンイーグルス

#17 古謝 樹

※ 東北楽天ゴールデンイーグルス・古謝 樹投手の2025年7月の投球成績、球速・球種・配球、コース別空振り割合・被安打割合、球数などのデータを掲載しています。

Basic stats (2025.7月)
出場試合数 3
イニング 16.0
2
1
ホールド 0
セーブ 0
防御率 1.688
WHIP 1.250
FIP 2.183
K/BB 14.000
K% 21.5
BB% 0.0
HR% 1.5
最高球速 151 km/h

※ Pithcer's Basic Statsの概要はこちら

Profile
生年月日 2001年8月18日(24歳)
出身地 神奈川
身長 182cm
体重 75kg
血液型 O
投打 左投げ左打ち
ドラフト 2023年(1位)
プロ通算年 2年
経歴 湘南学院高-桐蔭横浜大-楽天
主な獲得タイトル nan
打者に投じた球数分布 (2025.7月)
古謝 樹 打者に投じた球数分布(2025年7月)
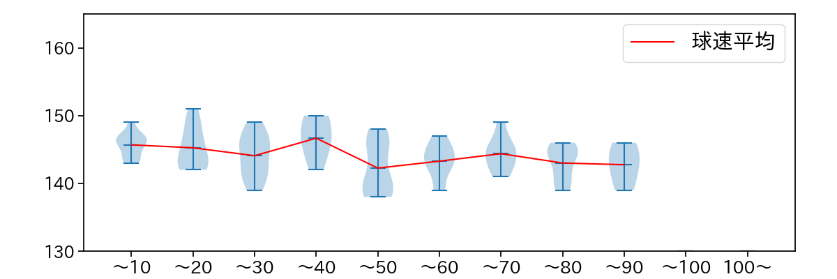
球数による球速(ストレート)の推移 (2025.7月)
古謝 樹 球数による球速(ストレート)の推移(2025年7月)
球種割合 (2025.7月)
古謝 樹 球種割合(2025年7月)
カウント別 球種割合 (2025.7月)
古謝 樹 カウント別 球種割合(2025年7月)
球種 & 球速の分布 1 (2025.7月)
古謝 樹 球種&球速の分布1(2025年7月)
球種 & 球速の分布 2 (2025.7月)
古謝 樹 球種&球速の分布2(2025年7月)

vs 左打 投手目線 (2025.7月)

※ 5球以上記録があった球種のみ掲載

古謝 樹 配球ヒートマップ(2025年7月)
古謝 樹 配球ヒートマップ(2025年7月)
古謝 樹 配球ヒートマップ(2025年7月)
古謝 樹 コース別空振り割合(2025年7月)
古謝 樹 コース別空振り割合(2025年7月)
古謝 樹 コース別空振り割合(2025年7月)
古謝 樹 コース別被安打割合(2025年7月)
古謝 樹 コース別被安打割合(2025年7月)
古謝 樹 コース別被安打割合(2025年7月)

vs 右打 投手目線 (2025.7月)

※ 5球以上記録があった球種のみ掲載

古謝 樹 配球ヒートマップ(2025年7月)
古謝 樹 配球ヒートマップ(2025年7月)
古謝 樹 配球ヒートマップ(2025年7月)
古謝 樹 コース別空振り割合(2025年7月)
古謝 樹 コース別空振り割合(2025年7月)
古謝 樹 コース別空振り割合(2025年7月)
古謝 樹 コース別被安打割合(2025年7月)
古謝 樹 コース別被安打割合(2025年7月)
古謝 樹 コース別被安打割合(2025年7月)