東北楽天ゴールデンイーグルス

#11 岸 孝之

※ 東北楽天ゴールデンイーグルス・岸 孝之投手の2025年7月の投球成績、球速・球種・配球、コース別空振り割合・被安打割合、球数などのデータを掲載しています。

Basic stats (2025.7月)
出場試合数 3
イニング 16.1
1
2
ホールド 0
セーブ 0
防御率 7.714
WHIP 1.653
FIP 4.589
K/BB 2.333
K% 9.2
BB% 3.9
HR% 2.6
最高球速 145 km/h

※ Pithcer's Basic Statsの概要はこちら

Profile
生年月日 1984年12月4日(40歳)
出身地 宮城
身長 180cm
体重 77kg
血液型 A
投打 右投げ右打ち
ドラフト 2006年(希望枠)
プロ通算年 19年
経歴 名取北高-東北学院大-西武-楽天
主な獲得タイトル (率)14(防)18(ゴ)18
打者に投じた球数分布 (2025.7月)
岸 孝之 打者に投じた球数分布(2025年7月)
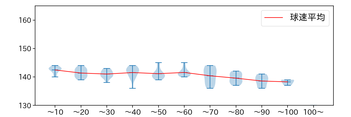
球数による球速(ストレート)の推移 (2025.7月)
岸 孝之 球数による球速(ストレート)の推移(2025年7月)
球種割合 (2025.7月)
岸 孝之 球種割合(2025年7月)
カウント別 球種割合 (2025.7月)
岸 孝之 カウント別 球種割合(2025年7月)
球種 & 球速の分布 1 (2025.7月)
岸 孝之 球種&球速の分布1(2025年7月)
球種 & 球速の分布 2 (2025.7月)
岸 孝之 球種&球速の分布2(2025年7月)

vs 左打 投手目線 (2025.7月)

※ 5球以上記録があった球種のみ掲載

岸 孝之 配球ヒートマップ(2025年7月)
岸 孝之 配球ヒートマップ(2025年7月)
岸 孝之 配球ヒートマップ(2025年7月)
岸 孝之 配球ヒートマップ(2025年7月)
岸 孝之 コース別空振り割合(2025年7月)
岸 孝之 コース別空振り割合(2025年7月)
岸 孝之 コース別空振り割合(2025年7月)
岸 孝之 コース別空振り割合(2025年7月)
岸 孝之 コース別被安打割合(2025年7月)
岸 孝之 コース別被安打割合(2025年7月)
岸 孝之 コース別被安打割合(2025年7月)
岸 孝之 コース別被安打割合(2025年7月)

vs 右打 投手目線 (2025.7月)

※ 5球以上記録があった球種のみ掲載

岸 孝之 配球ヒートマップ(2025年7月)
岸 孝之 配球ヒートマップ(2025年7月)
岸 孝之 配球ヒートマップ(2025年7月)
岸 孝之 配球ヒートマップ(2025年7月)
岸 孝之 コース別空振り割合(2025年7月)
岸 孝之 コース別空振り割合(2025年7月)
岸 孝之 コース別空振り割合(2025年7月)
岸 孝之 コース別空振り割合(2025年7月)
岸 孝之 コース別被安打割合(2025年7月)
岸 孝之 コース別被安打割合(2025年7月)
岸 孝之 コース別被安打割合(2025年7月)
岸 孝之 コース別被安打割合(2025年7月)