東北楽天ゴールデンイーグルス

#41 加治屋 蓮

※ 東北楽天ゴールデンイーグルス・加治屋 蓮投手の2025年6月の投球成績、球速・球種・配球、コース別空振り割合・被安打割合、球数などのデータを掲載しています。

Basic stats (2025.6月)
出場試合数 6
イニング 4.1
0
0
ホールド 3
セーブ 1
防御率 2.077
WHIP 1.154
FIP 3.582
K/BB 1.250
K% 27.8
BB% 22.2
HR% 0.0
最高球速 151 km/h

※ Pithcer's Basic Statsの概要はこちら

Profile
生年月日 1991年11月25日(33歳)
出身地 宮崎
身長 185cm
体重 90kg
血液型 B
投打 右投げ右打ち
ドラフト 2013年(1位)
プロ通算年 12年
経歴 宮崎・福島高-JR九州-ソフトバンク-阪神-楽天
主な獲得タイトル nan
打者に投じた球数分布 (2025.6月)
加治屋 蓮 打者に投じた球数分布(2025年6月)
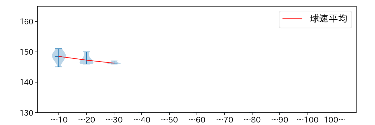
球数による球速(ストレート)の推移 (2025.6月)
加治屋 蓮 球数による球速(ストレート)の推移(2025年6月)
球種割合 (2025.6月)
加治屋 蓮 球種割合(2025年6月)
カウント別 球種割合 (2025.6月)
加治屋 蓮 カウント別 球種割合(2025年6月)
球種 & 球速の分布 1 (2025.6月)
加治屋 蓮 球種&球速の分布1(2025年6月)
球種 & 球速の分布 2 (2025.6月)
加治屋 蓮 球種&球速の分布2(2025年6月)

vs 左打 投手目線 (2025.6月)

※ 5球以上記録があった球種のみ掲載

加治屋 蓮 配球ヒートマップ(2025年6月)
加治屋 蓮 配球ヒートマップ(2025年6月)
加治屋 蓮 コース別空振り割合(2025年6月)
加治屋 蓮 コース別空振り割合(2025年6月)
加治屋 蓮 コース別被安打割合(2025年6月)
加治屋 蓮 コース別被安打割合(2025年6月)

vs 右打 投手目線 (2025.6月)

※ 5球以上記録があった球種のみ掲載

加治屋 蓮 配球ヒートマップ(2025年6月)
加治屋 蓮 配球ヒートマップ(2025年6月)
加治屋 蓮 配球ヒートマップ(2025年6月)
加治屋 蓮 コース別空振り割合(2025年6月)
加治屋 蓮 コース別空振り割合(2025年6月)
加治屋 蓮 コース別空振り割合(2025年6月)
加治屋 蓮 コース別被安打割合(2025年6月)
加治屋 蓮 コース別被安打割合(2025年6月)
加治屋 蓮 コース別被安打割合(2025年6月)