東北楽天ゴールデンイーグルス

#31 渡辺 翔太

※ 東北楽天ゴールデンイーグルス・渡辺 翔太投手の2025年6月の投球成績、球速・球種・配球、コース別空振り割合・被安打割合、球数などのデータを掲載しています。

Basic stats (2025.6月)
出場試合数 10
イニング 10.0
1
0
ホールド 3
セーブ 1
防御率 2.700
WHIP 1.600
FIP 2.520
K/BB 2.250
K% 19.1
BB% 8.5
HR% 0.0
最高球速 152 km/h

※ Pithcer's Basic Statsの概要はこちら

Profile
生年月日 2000年10月29日(25歳)
出身地 福岡
身長 182cm
体重 90kg
血液型 A
投打 右投げ右打ち
ドラフト 2022年(3位)
プロ通算年 3年
経歴 北九州高-九州産業大-楽天
主な獲得タイトル nan
打者に投じた球数分布 (2025.6月)
渡辺 翔太 打者に投じた球数分布(2025年6月)
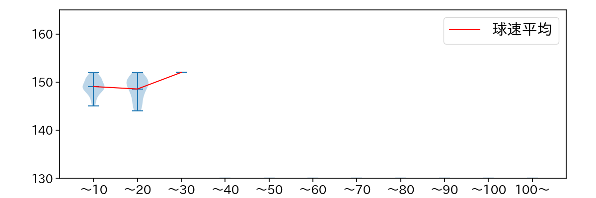
球数による球速(ストレート)の推移 (2025.6月)
渡辺 翔太 球数による球速(ストレート)の推移(2025年6月)
球種割合 (2025.6月)
渡辺 翔太 球種割合(2025年6月)
カウント別 球種割合 (2025.6月)
渡辺 翔太 カウント別 球種割合(2025年6月)
球種 & 球速の分布 1 (2025.6月)
渡辺 翔太 球種&球速の分布1(2025年6月)
球種 & 球速の分布 2 (2025.6月)
渡辺 翔太 球種&球速の分布2(2025年6月)

vs 左打 投手目線 (2025.6月)

※ 5球以上記録があった球種のみ掲載

渡辺 翔太 配球ヒートマップ(2025年6月)
渡辺 翔太 配球ヒートマップ(2025年6月)
渡辺 翔太 配球ヒートマップ(2025年6月)
渡辺 翔太 配球ヒートマップ(2025年6月)
渡辺 翔太 コース別空振り割合(2025年6月)
渡辺 翔太 コース別空振り割合(2025年6月)
渡辺 翔太 コース別空振り割合(2025年6月)
渡辺 翔太 コース別空振り割合(2025年6月)
渡辺 翔太 コース別被安打割合(2025年6月)
渡辺 翔太 コース別被安打割合(2025年6月)
渡辺 翔太 コース別被安打割合(2025年6月)
渡辺 翔太 コース別被安打割合(2025年6月)

vs 右打 投手目線 (2025.6月)

※ 5球以上記録があった球種のみ掲載

渡辺 翔太 配球ヒートマップ(2025年6月)
渡辺 翔太 配球ヒートマップ(2025年6月)
渡辺 翔太 配球ヒートマップ(2025年6月)
渡辺 翔太 配球ヒートマップ(2025年6月)
渡辺 翔太 コース別空振り割合(2025年6月)
渡辺 翔太 コース別空振り割合(2025年6月)
渡辺 翔太 コース別空振り割合(2025年6月)
渡辺 翔太 コース別空振り割合(2025年6月)
渡辺 翔太 コース別被安打割合(2025年6月)
渡辺 翔太 コース別被安打割合(2025年6月)
渡辺 翔太 コース別被安打割合(2025年6月)
渡辺 翔太 コース別被安打割合(2025年6月)