東北楽天ゴールデンイーグルス

#15 ハワード

※ 東北楽天ゴールデンイーグルス・ハワード投手の2025年5月の投球成績、球速・球種・配球、コース別空振り割合・被安打割合、球数などのデータを掲載しています。

Basic stats (2025.5月)
出場試合数 3
イニング 17.1
1
0
ホールド 0
セーブ 0
防御率 2.077
WHIP 1.212
FIP 2.255
K/BB 4.000
K% 16.7
BB% 4.2
HR% 0.0
最高球速 153 km/h

※ Pithcer's Basic Statsの概要はこちら

Profile
生年月日 1996年7月28日(29歳)
出身地 アメリカ
身長 190cm
体重 95kg
血液型 不明
投打 右投げ右打ち
ドラフト nan
プロ通算年 1年
経歴 カリフォルニア・ポリテクニック州立大-フィリーズ-レンジャーズ-ジャイアンツ-ガーディアンズ-3Aサクラメント-楽天
主な獲得タイトル nan
打者に投じた球数分布 (2025.5月)
ハワード 打者に投じた球数分布(2025年5月)
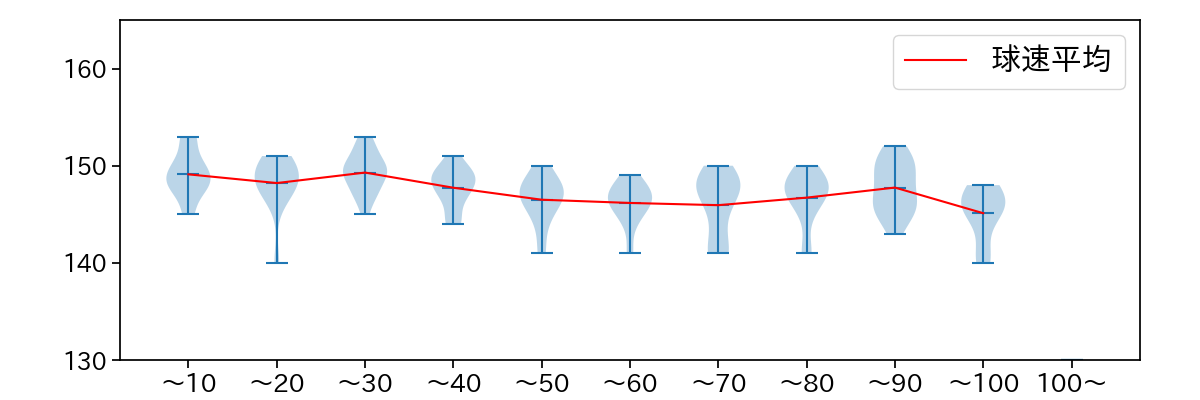
球数による球速(ストレート)の推移 (2025.5月)
ハワード 球数による球速(ストレート)の推移(2025年5月)
球種割合 (2025.5月)
ハワード 球種割合(2025年5月)
カウント別 球種割合 (2025.5月)
ハワード カウント別 球種割合(2025年5月)
球種 & 球速の分布 1 (2025.5月)
ハワード 球種&球速の分布1(2025年5月)
球種 & 球速の分布 2 (2025.5月)
ハワード 球種&球速の分布2(2025年5月)

vs 左打 投手目線 (2025.5月)

※ 5球以上記録があった球種のみ掲載

ハワード 配球ヒートマップ(2025年5月)
ハワード 配球ヒートマップ(2025年5月)
ハワード 配球ヒートマップ(2025年5月)
ハワード 配球ヒートマップ(2025年5月)
ハワード コース別空振り割合(2025年5月)
ハワード コース別空振り割合(2025年5月)
ハワード コース別空振り割合(2025年5月)
ハワード コース別空振り割合(2025年5月)
ハワード コース別被安打割合(2025年5月)
ハワード コース別被安打割合(2025年5月)
ハワード コース別被安打割合(2025年5月)
ハワード コース別被安打割合(2025年5月)

vs 右打 投手目線 (2025.5月)

※ 5球以上記録があった球種のみ掲載

ハワード 配球ヒートマップ(2025年5月)
ハワード 配球ヒートマップ(2025年5月)
ハワード 配球ヒートマップ(2025年5月)
ハワード 配球ヒートマップ(2025年5月)
ハワード コース別空振り割合(2025年5月)
ハワード コース別空振り割合(2025年5月)
ハワード コース別空振り割合(2025年5月)
ハワード コース別空振り割合(2025年5月)
ハワード コース別被安打割合(2025年5月)
ハワード コース別被安打割合(2025年5月)
ハワード コース別被安打割合(2025年5月)
ハワード コース別被安打割合(2025年5月)