東北楽天ゴールデンイーグルス

#72 宮森 智志

※ 東北楽天ゴールデンイーグルス・宮森 智志投手の2025年4月の投球成績、球速・球種・配球、コース別空振り割合・被安打割合、球数などのデータを掲載しています。

Basic stats (2025.4月)
出場試合数 1
イニング 2.0
0
0
ホールド 0
セーブ 0
防御率 18.000
WHIP 4.000
FIP 6.620
K/BB 0.333
K% 7.1
BB% 21.4
HR% 0.0
最高球速 152 km/h

※ Pithcer's Basic Statsの概要はこちら

Profile
生年月日 1998年5月28日(27歳)
出身地 広島
身長 193cm
体重 93kg
血液型 O
投打 右投げ右打ち
ドラフト 2021年((育)1位)
プロ通算年 4年
経歴 呉商高-流通経済大-四国ILplus・高知-楽天
主な獲得タイトル nan
打者に投じた球数分布 (2025.4月)
宮森 智志 打者に投じた球数分布(2025年4月)
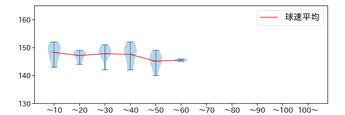
球数による球速(ストレート)の推移 (2025.4月)
宮森 智志 球数による球速(ストレート)の推移(2025年4月)
球種割合 (2025.4月)
宮森 智志 球種割合(2025年4月)
カウント別 球種割合 (2025.4月)
宮森 智志 カウント別 球種割合(2025年4月)
球種 & 球速の分布 1 (2025.4月)
宮森 智志 球種&球速の分布1(2025年4月)
球種 & 球速の分布 2 (2025.4月)
宮森 智志 球種&球速の分布2(2025年4月)

vs 左打 投手目線 (2025.4月)

※ 5球以上記録があった球種のみ掲載

宮森 智志 配球ヒートマップ(2025年4月)
宮森 智志 コース別空振り割合(2025年4月)
宮森 智志 コース別被安打割合(2025年4月)

vs 右打 投手目線 (2025.4月)

※ 5球以上記録があった球種のみ掲載

宮森 智志 配球ヒートマップ(2025年4月)
宮森 智志 配球ヒートマップ(2025年4月)
宮森 智志 コース別空振り割合(2025年4月)
宮森 智志 コース別空振り割合(2025年4月)
宮森 智志 コース別被安打割合(2025年4月)
宮森 智志 コース別被安打割合(2025年4月)