東北楽天ゴールデンイーグルス

#58 辛島 航

※ 東北楽天ゴールデンイーグルス・辛島 航投手の2025年4月の投球成績、球速・球種・配球、コース別空振り割合・被安打割合、球数などのデータを掲載しています。

Basic stats (2025.4月)
出場試合数 1
イニング 4.1
0
1
ホールド 0
セーブ 0
防御率 8.308
WHIP 2.077
FIP 6.812
K/BB 0.000
K% 0.0
BB% 4.8
HR% 4.8
最高球速 137 km/h

※ Pithcer's Basic Statsの概要はこちら

Profile
生年月日 1990年10月18日(35歳)
出身地 福岡
身長 173cm
体重 72kg
血液型 A
投打 左投げ左打ち
ドラフト 2008年(6位)
プロ通算年 17年
経歴 飯塚高(甲)-楽天
主な獲得タイトル nan
打者に投じた球数分布 (2025.4月)
辛島 航 打者に投じた球数分布(2025年4月)
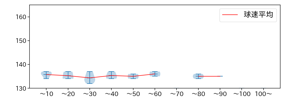
球数による球速(ストレート)の推移 (2025.4月)
辛島 航 球数による球速(ストレート)の推移(2025年4月)
球種割合 (2025.4月)
辛島 航 球種割合(2025年4月)
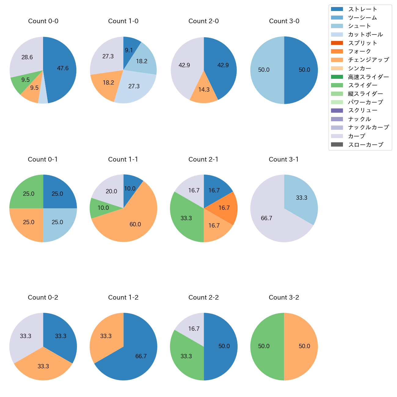
カウント別 球種割合 (2025.4月)
辛島 航 カウント別 球種割合(2025年4月)
球種 & 球速の分布 1 (2025.4月)
辛島 航 球種&球速の分布1(2025年4月)
球種 & 球速の分布 2 (2025.4月)
辛島 航 球種&球速の分布2(2025年4月)

vs 左打 投手目線 (2025.4月)

※ 5球以上記録があった球種のみ掲載

辛島 航 配球ヒートマップ(2025年4月)
辛島 航 配球ヒートマップ(2025年4月)
辛島 航 コース別空振り割合(2025年4月)
辛島 航 コース別空振り割合(2025年4月)
辛島 航 コース別被安打割合(2025年4月)
辛島 航 コース別被安打割合(2025年4月)

vs 右打 投手目線 (2025.4月)

※ 5球以上記録があった球種のみ掲載

辛島 航 配球ヒートマップ(2025年4月)
辛島 航 配球ヒートマップ(2025年4月)
辛島 航 配球ヒートマップ(2025年4月)
辛島 航 配球ヒートマップ(2025年4月)
辛島 航 コース別空振り割合(2025年4月)
辛島 航 コース別空振り割合(2025年4月)
辛島 航 コース別空振り割合(2025年4月)
辛島 航 コース別空振り割合(2025年4月)
辛島 航 コース別被安打割合(2025年4月)
辛島 航 コース別被安打割合(2025年4月)
辛島 航 コース別被安打割合(2025年4月)
辛島 航 コース別被安打割合(2025年4月)