東北楽天ゴールデンイーグルス

#56 鈴木 翔天

※ 東北楽天ゴールデンイーグルス・鈴木 翔天投手の2025年4月の投球成績、球速・球種・配球、コース別空振り割合・被安打割合、球数などのデータを掲載しています。

Basic stats (2025.4月)
出場試合数 9
イニング 8.1
0
0
ホールド 6
セーブ 1
防御率 0.000
WHIP 0.600
FIP 1.920
K/BB 2.750
K% 36.7
BB% 13.3
HR% 0.0
最高球速 150 km/h

※ Pithcer's Basic Statsの概要はこちら

Profile
生年月日 1996年8月19日(29歳)
出身地 神奈川
身長 185cm
体重 82kg
血液型 A
投打 左投げ左打ち
ドラフト 2018年(8位)
プロ通算年 7年
経歴 向上高-富士大-楽天
主な獲得タイトル nan
打者に投じた球数分布 (2025.4月)
鈴木 翔天 打者に投じた球数分布(2025年4月)
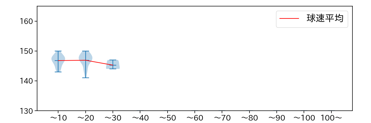
球数による球速(ストレート)の推移 (2025.4月)
鈴木 翔天 球数による球速(ストレート)の推移(2025年4月)
球種割合 (2025.4月)
鈴木 翔天 球種割合(2025年4月)
カウント別 球種割合 (2025.4月)
鈴木 翔天 カウント別 球種割合(2025年4月)
球種 & 球速の分布 1 (2025.4月)
鈴木 翔天 球種&球速の分布1(2025年4月)
球種 & 球速の分布 2 (2025.4月)
鈴木 翔天 球種&球速の分布2(2025年4月)

vs 左打 投手目線 (2025.4月)

※ 5球以上記録があった球種のみ掲載

鈴木 翔天 配球ヒートマップ(2025年4月)
鈴木 翔天 配球ヒートマップ(2025年4月)
鈴木 翔天 コース別空振り割合(2025年4月)
鈴木 翔天 コース別空振り割合(2025年4月)
鈴木 翔天 コース別被安打割合(2025年4月)
鈴木 翔天 コース別被安打割合(2025年4月)

vs 右打 投手目線 (2025.4月)

※ 5球以上記録があった球種のみ掲載

鈴木 翔天 配球ヒートマップ(2025年4月)
鈴木 翔天 配球ヒートマップ(2025年4月)
鈴木 翔天 配球ヒートマップ(2025年4月)
鈴木 翔天 コース別空振り割合(2025年4月)
鈴木 翔天 コース別空振り割合(2025年4月)
鈴木 翔天 コース別空振り割合(2025年4月)
鈴木 翔天 コース別被安打割合(2025年4月)
鈴木 翔天 コース別被安打割合(2025年4月)
鈴木 翔天 コース別被安打割合(2025年4月)