東北楽天ゴールデンイーグルス

#62 西口 直人

※ 東北楽天ゴールデンイーグルス・西口 直人投手の2025年3月の投球成績、球速・球種・配球、コース別空振り割合・被安打割合、球数などのデータを掲載しています。

Basic stats (2025.3月)
出場試合数 1
イニング 0.2
0
0
ホールド 0
セーブ 0
防御率 0.000
WHIP 3.000
FIP 4.620
K/BB 1.000
K% 25.0
BB% 25.0
HR% 0.0
最高球速 152 km/h

※ Pithcer's Basic Statsの概要はこちら

Profile
生年月日 1996年11月14日(28歳)
出身地 大阪
身長 183cm
体重 83kg
血液型 B
投打 右投げ右打ち
ドラフト 2016年(10位)
プロ通算年 9年
経歴 山本高-甲賀健康医療専門学校-楽天
主な獲得タイトル nan
打者に投じた球数分布 (2025.3月)
西口 直人 打者に投じた球数分布(2025年3月)
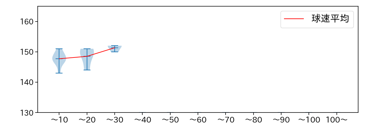
球数による球速(ストレート)の推移 (2025.3月)
西口 直人 球数による球速(ストレート)の推移(2025年3月)
球種割合 (2025.3月)
西口 直人 球種割合(2025年3月)
カウント別 球種割合 (2025.3月)
西口 直人 カウント別 球種割合(2025年3月)
球種 & 球速の分布 1 (2025.3月)
西口 直人 球種&球速の分布1(2025年3月)
球種 & 球速の分布 2 (2025.3月)
西口 直人 球種&球速の分布2(2025年3月)

vs 左打 投手目線 (2025.3月)

※ 5球以上記録があった球種のみ掲載

西口 直人 配球ヒートマップ(2025年3月)
西口 直人 コース別空振り割合(2025年3月)
西口 直人 コース別被安打割合(2025年3月)

vs 右打 投手目線 (2025.3月)

※ 5球以上記録があった球種のみ掲載

西口 直人 配球ヒートマップ(2025年3月)
西口 直人 コース別空振り割合(2025年3月)
西口 直人 コース別被安打割合(2025年3月)