東北楽天ゴールデンイーグルス

#56 鈴木 翔天

※ 東北楽天ゴールデンイーグルス・鈴木 翔天投手の2025年3月の投球成績、球速・球種・配球、コース別空振り割合・被安打割合、球数などのデータを掲載しています。

Basic stats (2025.3月)
出場試合数 2
イニング 1.2
0
1
ホールド 0
セーブ 0
防御率 10.800
WHIP 2.400
FIP 0.720
K/BB 2.000
K% 22.2
BB% 0.0
HR% 0.0
最高球速 150 km/h

※ Pithcer's Basic Statsの概要はこちら

Profile
生年月日 1996年8月19日(29歳)
出身地 神奈川
身長 185cm
体重 82kg
血液型 A
投打 左投げ左打ち
ドラフト 2018年(8位)
プロ通算年 7年
経歴 向上高-富士大-楽天
主な獲得タイトル nan
打者に投じた球数分布 (2025.3月)
鈴木 翔天 打者に投じた球数分布(2025年3月)
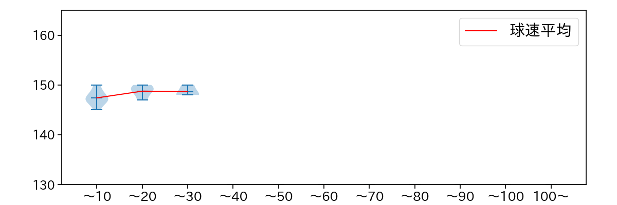
球数による球速(ストレート)の推移 (2025.3月)
鈴木 翔天 球数による球速(ストレート)の推移(2025年3月)
球種割合 (2025.3月)
鈴木 翔天 球種割合(2025年3月)
カウント別 球種割合 (2025.3月)
鈴木 翔天 カウント別 球種割合(2025年3月)
球種 & 球速の分布 1 (2025.3月)
鈴木 翔天 球種&球速の分布1(2025年3月)
球種 & 球速の分布 2 (2025.3月)
鈴木 翔天 球種&球速の分布2(2025年3月)

vs 左打 投手目線 (2025.3月)

※ 5球以上記録があった球種のみ掲載

鈴木 翔天 配球ヒートマップ(2025年3月)
鈴木 翔天 コース別空振り割合(2025年3月)
鈴木 翔天 コース別被安打割合(2025年3月)

vs 右打 投手目線 (2025.3月)

※ 5球以上記録があった球種のみ掲載

鈴木 翔天 配球ヒートマップ(2025年3月)
鈴木 翔天 配球ヒートマップ(2025年3月)
鈴木 翔天 コース別空振り割合(2025年3月)
鈴木 翔天 コース別空振り割合(2025年3月)
鈴木 翔天 コース別被安打割合(2025年3月)
鈴木 翔天 コース別被安打割合(2025年3月)