東北楽天ゴールデンイーグルス

#45 松井 友飛

※ 東北楽天ゴールデンイーグルス・松井 友飛投手の2025年3月の投球成績、球速・球種・配球、コース別空振り割合・被安打割合、球数などのデータを掲載しています。

Basic stats (2025.3月)
出場試合数 1
イニング 3.0
0
0
ホールド 0
セーブ 0
防御率 6.000
WHIP 1.333
FIP 6.120
K/BB 2.000
K% 18.2
BB% 0.0
HR% 9.1
最高球速 150 km/h

※ Pithcer's Basic Statsの概要はこちら

Profile
生年月日 1999年10月11日(26歳)
出身地 石川
身長 190cm
体重 87kg
血液型 A
投打 右投げ右打ち
ドラフト 2021年(5位)
プロ通算年 4年
経歴 穴水高-金沢学院大-楽天
主な獲得タイトル nan
打者に投じた球数分布 (2025.3月)
松井 友飛 打者に投じた球数分布(2025年3月)
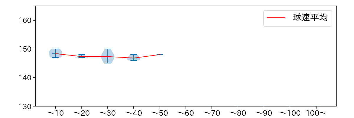
球数による球速(ストレート)の推移 (2025.3月)
松井 友飛 球数による球速(ストレート)の推移(2025年3月)
球種割合 (2025.3月)
松井 友飛 球種割合(2025年3月)
カウント別 球種割合 (2025.3月)
松井 友飛 カウント別 球種割合(2025年3月)
球種 & 球速の分布 1 (2025.3月)
松井 友飛 球種&球速の分布1(2025年3月)
球種 & 球速の分布 2 (2025.3月)
松井 友飛 球種&球速の分布2(2025年3月)

vs 左打 投手目線 (2025.3月)

※ 5球以上記録があった球種のみ掲載

松井 友飛 配球ヒートマップ(2025年3月)
松井 友飛 コース別空振り割合(2025年3月)
松井 友飛 コース別被安打割合(2025年3月)

vs 右打 投手目線 (2025.3月)

※ 5球以上記録があった球種のみ掲載

松井 友飛 配球ヒートマップ(2025年3月)
松井 友飛 配球ヒートマップ(2025年3月)
松井 友飛 コース別空振り割合(2025年3月)
松井 友飛 コース別空振り割合(2025年3月)
松井 友飛 コース別被安打割合(2025年3月)
松井 友飛 コース別被安打割合(2025年3月)