東北楽天ゴールデンイーグルス

#40 江原 雅裕

※ 東北楽天ゴールデンイーグルス・江原 雅裕投手の2025年3月の投球成績、球速・球種・配球、コース別空振り割合・被安打割合、球数などのデータを掲載しています。

Basic stats (2025.3月)
出場試合数 1
イニング 1.0
0
0
ホールド 0
セーブ 0
防御率 0.000
WHIP 2.000
FIP 3.120
K/BB 0.000
K% 0.0
BB% 0.0
HR% 0.0
最高球速 154 km/h

※ Pithcer's Basic Statsの概要はこちら

Profile
生年月日 2000年8月3日(25歳)
出身地 福岡
身長 186cm
体重 93kg
血液型 A
投打 右投げ右打ち
ドラフト 2024年(4位)
プロ通算年 1年
経歴 天理高-国学院大-日鉄ステンレス-楽天
主な獲得タイトル nan
打者に投じた球数分布 (2025.3月)
江原 雅裕 打者に投じた球数分布(2025年3月)
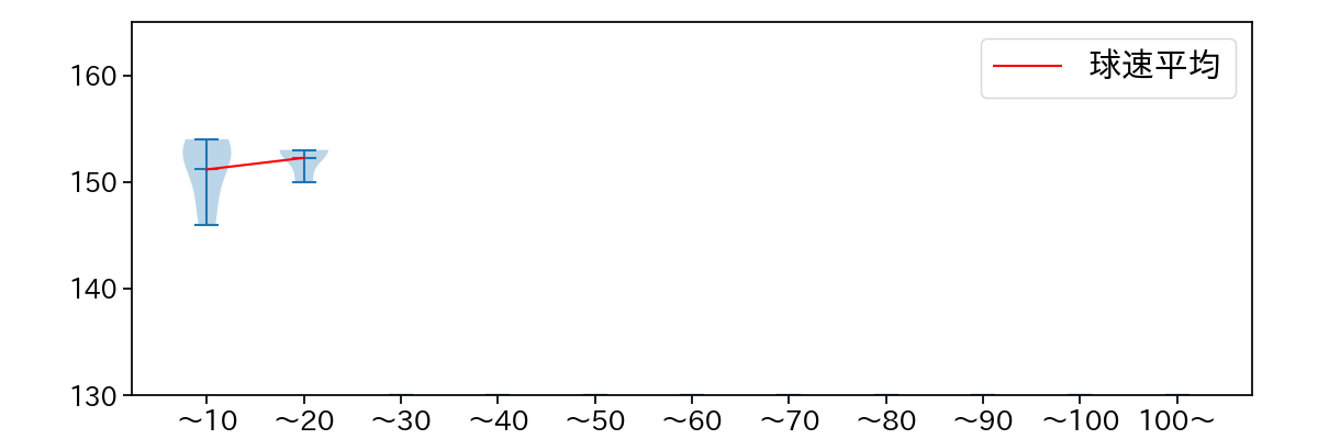
球数による球速(ストレート)の推移 (2025.3月)
江原 雅裕 球数による球速(ストレート)の推移(2025年3月)
球種割合 (2025.3月)
江原 雅裕 球種割合(2025年3月)
カウント別 球種割合 (2025.3月)
江原 雅裕 カウント別 球種割合(2025年3月)
球種 & 球速の分布 1 (2025.3月)
江原 雅裕 球種&球速の分布1(2025年3月)
球種 & 球速の分布 2 (2025.3月)
江原 雅裕 球種&球速の分布2(2025年3月)

vs 左打 投手目線 (2025.3月)

※ 5球以上記録があった球種のみ掲載

江原 雅裕 配球ヒートマップ(2025年3月)
江原 雅裕 コース別空振り割合(2025年3月)
江原 雅裕 コース別被安打割合(2025年3月)

vs 右打 投手目線 (2025.3月)

※ 5球以上記録があった球種のみ掲載

江原 雅裕 配球ヒートマップ(2025年3月)
江原 雅裕 コース別空振り割合(2025年3月)
江原 雅裕 コース別被安打割合(2025年3月)