東北楽天ゴールデンイーグルス

#20 ターリー

※ 東北楽天ゴールデンイーグルス・ターリー投手の2025年3月の投球成績、球速・球種・配球、コース別空振り割合・被安打割合、球数などのデータを掲載しています。

Basic stats (2025.3月)
出場試合数 2
イニング 1.1
0
0
ホールド 0
セーブ 0
防御率 6.750
WHIP 2.250
FIP 3.870
K/BB 1.000
K% 14.3
BB% 14.3
HR% 0.0
最高球速 152 km/h

※ Pithcer's Basic Statsの概要はこちら

Profile
生年月日
出身地
身長
体重
血液型
投打
ドラフト
プロ通算年
経歴
主な獲得タイトル
打者に投じた球数分布 (2025.3月)
ターリー 打者に投じた球数分布(2025年3月)
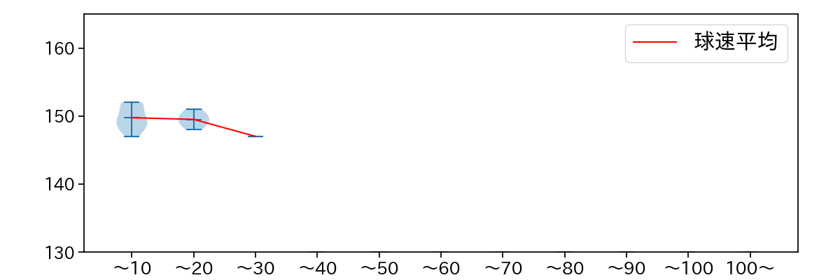
球数による球速(ストレート)の推移 (2025.3月)
ターリー 球数による球速(ストレート)の推移(2025年3月)
球種割合 (2025.3月)
ターリー 球種割合(2025年3月)
カウント別 球種割合 (2025.3月)
ターリー カウント別 球種割合(2025年3月)
球種 & 球速の分布 1 (2025.3月)
ターリー 球種&球速の分布1(2025年3月)
球種 & 球速の分布 2 (2025.3月)
ターリー 球種&球速の分布2(2025年3月)

vs 左打 投手目線 (2025.3月)

※ 5球以上記録があった球種のみ掲載

ターリー 配球ヒートマップ(2025年3月)
ターリー コース別空振り割合(2025年3月)
ターリー コース別被安打割合(2025年3月)

vs 右打 投手目線 (2025.3月)

※ 5球以上記録があった球種のみ掲載

ターリー 配球ヒートマップ(2025年3月)
ターリー 配球ヒートマップ(2025年3月)
ターリー コース別空振り割合(2025年3月)
ターリー コース別空振り割合(2025年3月)
ターリー コース別被安打割合(2025年3月)
ターリー コース別被安打割合(2025年3月)