オリックス・バファローズ

#15 椋木 蓮

※ オリックス・バファローズ・椋木 蓮投手の2025年レギュラーシーズン全試合の投球成績、球速・球種・配球、コース別空振り割合・被安打割合、球数などのデータを掲載しています。

Basic stats (2025.レギュラーシーズン全試合)
出場試合数 12
イニング 24.2
0
2
ホールド 4
セーブ 0
防御率 6.932
WHIP 1.743
FIP 3.606
K/BB 2.714
K% 16.5
BB% 6.1
HR% 1.7
最高球速 154 km/h

※ Pithcer's Basic Statsの概要はこちら

Profile
生年月日 2000年1月22日(25歳)
出身地 山口
身長 179cm
体重 86kg
血液型 O
投打 右投げ右打ち
ドラフト 2021年(1位)
プロ通算年 4年
経歴 高川学園高(甲)-東北福祉大-オリックス
主な獲得タイトル nan
打者に投じた球数分布 (2025.レギュラーシーズン全試合)
椋木 蓮 打者に投じた球数分布(2025年レギュラーシーズン全試合)
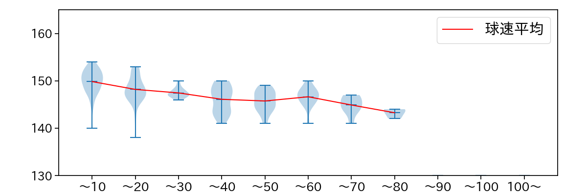
球数による球速(ストレート)の推移 (2025.レギュラーシーズン全試合)
椋木 蓮 球数による球速(ストレート)の推移(2025年レギュラーシーズン全試合)
球種割合 (2025.レギュラーシーズン全試合)
椋木 蓮 球種割合(2025年レギュラーシーズン全試合)
カウント別 球種割合 (2025.レギュラーシーズン全試合)
椋木 蓮 カウント別 球種割合(2025年レギュラーシーズン全試合)
球種 & 球速の分布 1 (2025.レギュラーシーズン全試合)
椋木 蓮 球種&球速の分布1(2025年レギュラーシーズン全試合)
球種 & 球速の分布 2 (2025.レギュラーシーズン全試合)
椋木 蓮 球種&球速の分布2(2025年レギュラーシーズン全試合)

vs 左打 投手目線 (2025.レギュラーシーズン全試合)

※ 5球以上記録があった球種のみ掲載

椋木 蓮 配球ヒートマップ(2025年rs月)
椋木 蓮 配球ヒートマップ(2025年rs月)
椋木 蓮 配球ヒートマップ(2025年rs月)
椋木 蓮 配球ヒートマップ(2025年rs月)
椋木 蓮 配球ヒートマップ(2025年rs月)
椋木 蓮 配球ヒートマップ(2025年rs月)
椋木 蓮 コース別空振り割合(2025年rs月)
椋木 蓮 コース別空振り割合(2025年rs月)
椋木 蓮 コース別空振り割合(2025年rs月)
椋木 蓮 コース別空振り割合(2025年rs月)
椋木 蓮 コース別空振り割合(2025年rs月)
椋木 蓮 コース別空振り割合(2025年rs月)
椋木 蓮 コース別被安打割合(2025年rs月)
椋木 蓮 コース別被安打割合(2025年rs月)
椋木 蓮 コース別被安打割合(2025年rs月)
椋木 蓮 コース別被安打割合(2025年rs月)
椋木 蓮 コース別被安打割合(2025年rs月)
椋木 蓮 コース別被安打割合(2025年rs月)

vs 右打 投手目線 (2025.レギュラーシーズン全試合)

※ 5球以上記録があった球種のみ掲載

椋木 蓮 配球ヒートマップ(2025年rs月)
椋木 蓮 配球ヒートマップ(2025年rs月)
椋木 蓮 配球ヒートマップ(2025年rs月)
椋木 蓮 配球ヒートマップ(2025年rs月)
椋木 蓮 配球ヒートマップ(2025年rs月)
椋木 蓮 コース別空振り割合(2025年rs月)
椋木 蓮 コース別空振り割合(2025年rs月)
椋木 蓮 コース別空振り割合(2025年rs月)
椋木 蓮 コース別空振り割合(2025年rs月)
椋木 蓮 コース別空振り割合(2025年rs月)
椋木 蓮 コース別被安打割合(2025年rs月)
椋木 蓮 コース別被安打割合(2025年rs月)
椋木 蓮 コース別被安打割合(2025年rs月)
椋木 蓮 コース別被安打割合(2025年rs月)
椋木 蓮 コース別被安打割合(2025年rs月)