オリックス・バファローズ

#12 東 晃平

※ オリックス・バファローズ・東 晃平投手の2025年レギュラーシーズン全試合の投球成績、球速・球種・配球、コース別空振り割合・被安打割合、球数などのデータを掲載しています。

Basic stats (2025.レギュラーシーズン全試合)
出場試合数 6
イニング 26.0
1
2
ホールド 0
セーブ 0
防御率 3.115
WHIP 1.346
FIP 3.966
K/BB 0.929
K% 11.5
BB% 12.4
HR% 0.0
最高球速 152 km/h

※ Pithcer's Basic Statsの概要はこちら

Profile
生年月日 1999年12月14日(25歳)
出身地 兵庫
身長 178cm
体重 90kg
血液型 O
投打 右投げ右打ち
ドラフト 2017年((育)2位)
プロ通算年 8年
経歴 神戸弘陵高-オリックス
主な獲得タイトル nan
打者に投じた球数分布 (2025.レギュラーシーズン全試合)
東 晃平 打者に投じた球数分布(2025年レギュラーシーズン全試合)
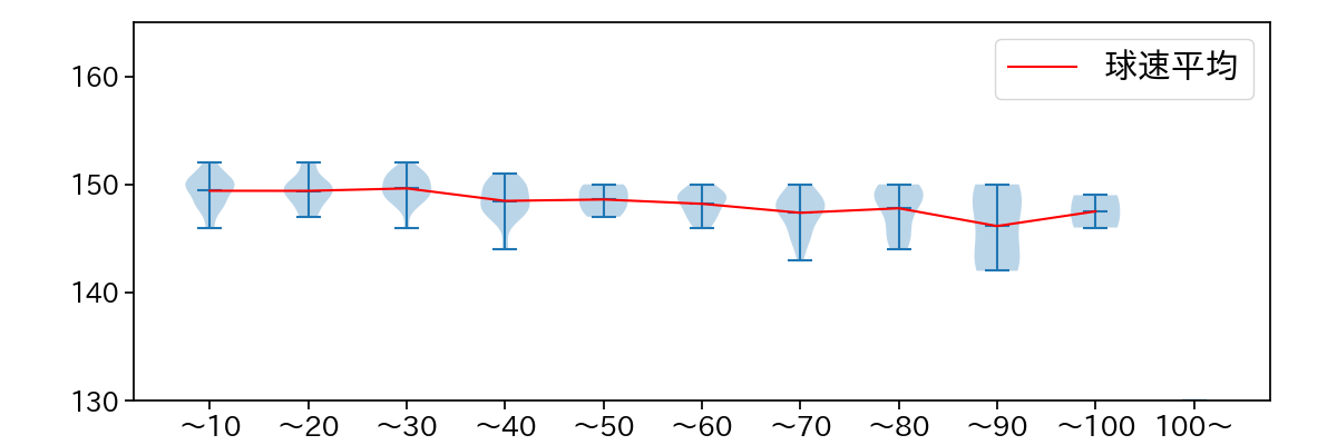
球数による球速(ストレート)の推移 (2025.レギュラーシーズン全試合)
東 晃平 球数による球速(ストレート)の推移(2025年レギュラーシーズン全試合)
球種割合 (2025.レギュラーシーズン全試合)
東 晃平 球種割合(2025年レギュラーシーズン全試合)
カウント別 球種割合 (2025.レギュラーシーズン全試合)
東 晃平 カウント別 球種割合(2025年レギュラーシーズン全試合)
球種 & 球速の分布 1 (2025.レギュラーシーズン全試合)
東 晃平 球種&球速の分布1(2025年レギュラーシーズン全試合)
球種 & 球速の分布 2 (2025.レギュラーシーズン全試合)
東 晃平 球種&球速の分布2(2025年レギュラーシーズン全試合)

vs 左打 投手目線 (2025.レギュラーシーズン全試合)

※ 5球以上記録があった球種のみ掲載

東 晃平 配球ヒートマップ(2025年rs月)
東 晃平 配球ヒートマップ(2025年rs月)
東 晃平 配球ヒートマップ(2025年rs月)
東 晃平 配球ヒートマップ(2025年rs月)
東 晃平 配球ヒートマップ(2025年rs月)
東 晃平 配球ヒートマップ(2025年rs月)
東 晃平 コース別空振り割合(2025年rs月)
東 晃平 コース別空振り割合(2025年rs月)
東 晃平 コース別空振り割合(2025年rs月)
東 晃平 コース別空振り割合(2025年rs月)
東 晃平 コース別空振り割合(2025年rs月)
東 晃平 コース別空振り割合(2025年rs月)
東 晃平 コース別被安打割合(2025年rs月)
東 晃平 コース別被安打割合(2025年rs月)
東 晃平 コース別被安打割合(2025年rs月)
東 晃平 コース別被安打割合(2025年rs月)
東 晃平 コース別被安打割合(2025年rs月)
東 晃平 コース別被安打割合(2025年rs月)

vs 右打 投手目線 (2025.レギュラーシーズン全試合)

※ 5球以上記録があった球種のみ掲載

東 晃平 配球ヒートマップ(2025年rs月)
東 晃平 配球ヒートマップ(2025年rs月)
東 晃平 配球ヒートマップ(2025年rs月)
東 晃平 配球ヒートマップ(2025年rs月)
東 晃平 配球ヒートマップ(2025年rs月)
東 晃平 コース別空振り割合(2025年rs月)
東 晃平 コース別空振り割合(2025年rs月)
東 晃平 コース別空振り割合(2025年rs月)
東 晃平 コース別空振り割合(2025年rs月)
東 晃平 コース別空振り割合(2025年rs月)
東 晃平 コース別被安打割合(2025年rs月)
東 晃平 コース別被安打割合(2025年rs月)
東 晃平 コース別被安打割合(2025年rs月)
東 晃平 コース別被安打割合(2025年rs月)
東 晃平 コース別被安打割合(2025年rs月)