オリックス・バファローズ

#93 佐藤 一磨

※ オリックス・バファローズ・佐藤 一磨投手の2025年10月の投球成績、球速・球種・配球、コース別空振り割合・被安打割合、球数などのデータを掲載しています。

Basic stats (2025.10月)
出場試合数 1
イニング 4.1
0
1
ホールド 0
セーブ 0
防御率 16.615
WHIP 2.769
FIP 11.197
K/BB 2.500
K% 20.8
BB% 8.3
HR% 12.5
最高球速 143 km/h

※ Pithcer's Basic Statsの概要はこちら

Profile
生年月日 2001年4月16日(24歳)
出身地 神奈川
身長 190cm
体重 97kg
血液型 AB
投打 左投げ左打ち
ドラフト 2019年((育)1位)
プロ通算年 6年
経歴 横浜隼人高-オリックス
主な獲得タイトル nan
打者に投じた球数分布 (2025.10月)
佐藤 一磨 打者に投じた球数分布(2025年10月)
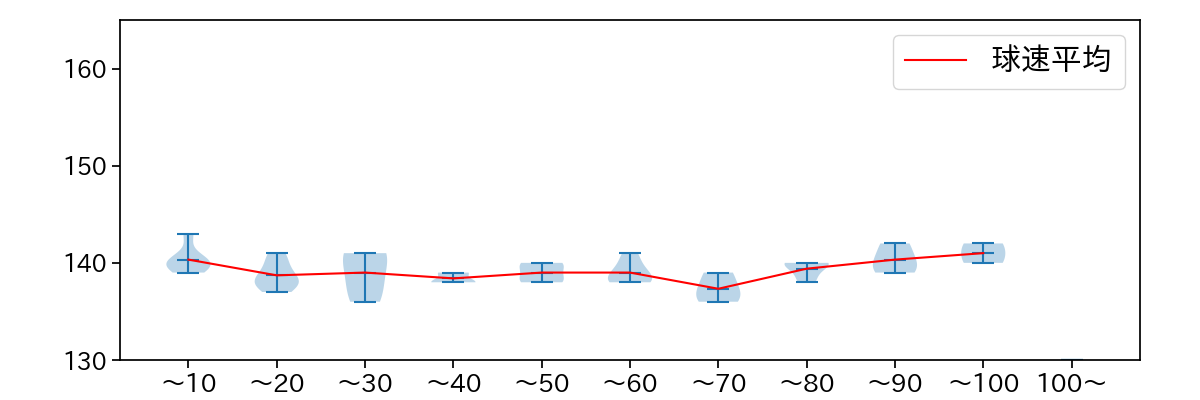
球数による球速(ストレート)の推移 (2025.10月)
佐藤 一磨 球数による球速(ストレート)の推移(2025年10月)
球種割合 (2025.10月)
佐藤 一磨 球種割合(2025年10月)
カウント別 球種割合 (2025.10月)
佐藤 一磨 カウント別 球種割合(2025年10月)
球種 & 球速の分布 1 (2025.10月)
佐藤 一磨 球種&球速の分布1(2025年10月)
球種 & 球速の分布 2 (2025.10月)
佐藤 一磨 球種&球速の分布2(2025年10月)

vs 左打 投手目線 (2025.10月)

※ 5球以上記録があった球種のみ掲載

佐藤 一磨 配球ヒートマップ(2025年10月)
佐藤 一磨 配球ヒートマップ(2025年10月)
佐藤 一磨 コース別空振り割合(2025年10月)
佐藤 一磨 コース別空振り割合(2025年10月)
佐藤 一磨 コース別被安打割合(2025年10月)
佐藤 一磨 コース別被安打割合(2025年10月)

vs 右打 投手目線 (2025.10月)

※ 5球以上記録があった球種のみ掲載

佐藤 一磨 配球ヒートマップ(2025年10月)
佐藤 一磨 配球ヒートマップ(2025年10月)
佐藤 一磨 コース別空振り割合(2025年10月)
佐藤 一磨 コース別空振り割合(2025年10月)
佐藤 一磨 コース別被安打割合(2025年10月)
佐藤 一磨 コース別被安打割合(2025年10月)