オリックス・バファローズ

#19 山岡 泰輔

※ オリックス・バファローズ・山岡 泰輔投手の2025年10月の投球成績、球速・球種・配球、コース別空振り割合・被安打割合、球数などのデータを掲載しています。

Basic stats (2025.10月)
出場試合数 2
イニング 2.0
1
0
ホールド 0
セーブ 0
防御率 0.000
WHIP 1.000
FIP 0.120
K/BB 3.000
K% 37.5
BB% 0.0
HR% 0.0
最高球速 148 km/h

※ Pithcer's Basic Statsの概要はこちら

Profile
生年月日 1995年9月22日(30歳)
出身地 広島
身長 172cm
体重 68kg
血液型 A
投打 右投げ左打ち
ドラフト 2016年(1位)
プロ通算年 9年
経歴 瀬戸内高(甲)-東京ガス-オリックス
主な獲得タイトル (率)19
打者に投じた球数分布 (2025.10月)
山岡 泰輔 打者に投じた球数分布(2025年10月)
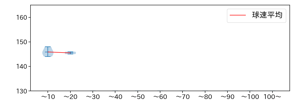
球数による球速(ストレート)の推移 (2025.10月)
山岡 泰輔 球数による球速(ストレート)の推移(2025年10月)
球種割合 (2025.10月)
山岡 泰輔 球種割合(2025年10月)
カウント別 球種割合 (2025.10月)
山岡 泰輔 カウント別 球種割合(2025年10月)
球種 & 球速の分布 1 (2025.10月)
山岡 泰輔 球種&球速の分布1(2025年10月)
球種 & 球速の分布 2 (2025.10月)
山岡 泰輔 球種&球速の分布2(2025年10月)

vs 左打 投手目線 (2025.10月)

※ 5球以上記録があった球種のみ掲載

山岡 泰輔 配球ヒートマップ(2025年10月)
山岡 泰輔 配球ヒートマップ(2025年10月)
山岡 泰輔 コース別空振り割合(2025年10月)
山岡 泰輔 コース別空振り割合(2025年10月)
山岡 泰輔 コース別被安打割合(2025年10月)
山岡 泰輔 コース別被安打割合(2025年10月)

vs 右打 投手目線 (2025.10月)

※ 5球以上記録があった球種のみ掲載

山岡 泰輔 配球ヒートマップ(2025年10月)
山岡 泰輔 コース別空振り割合(2025年10月)
山岡 泰輔 コース別被安打割合(2025年10月)