オリックス・バファローズ

#13 寺西 成騎

※ オリックス・バファローズ・寺西 成騎投手の2025年10月の投球成績、球速・球種・配球、コース別空振り割合・被安打割合、球数などのデータを掲載しています。

Basic stats (2025.10月)
出場試合数 3
イニング 3.0
0
0
ホールド 1
セーブ 0
防御率 0.000
WHIP 0.333
FIP 2.120
K/BB 3.000
K% 30.0
BB% 10.0
HR% 0.0
最高球速 155 km/h

※ Pithcer's Basic Statsの概要はこちら

Profile
生年月日 2002年10月18日(23歳)
出身地 石川
身長 186cm
体重 85kg
血液型 B
投打 右投げ右打ち
ドラフト 2024年(2位)
プロ通算年 1年
経歴 星稜高(甲)-日本体育大-オリックス
主な獲得タイトル nan
打者に投じた球数分布 (2025.10月)
寺西 成騎 打者に投じた球数分布(2025年10月)
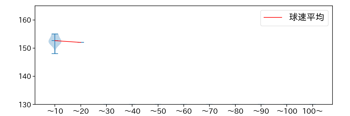
球数による球速(ストレート)の推移 (2025.10月)
寺西 成騎 球数による球速(ストレート)の推移(2025年10月)
球種割合 (2025.10月)
寺西 成騎 球種割合(2025年10月)
カウント別 球種割合 (2025.10月)
寺西 成騎 カウント別 球種割合(2025年10月)
球種 & 球速の分布 1 (2025.10月)
寺西 成騎 球種&球速の分布1(2025年10月)
球種 & 球速の分布 2 (2025.10月)
寺西 成騎 球種&球速の分布2(2025年10月)

vs 左打 投手目線 (2025.10月)

※ 5球以上記録があった球種のみ掲載

寺西 成騎 配球ヒートマップ(2025年10月)
寺西 成騎 コース別空振り割合(2025年10月)
寺西 成騎 コース別被安打割合(2025年10月)

vs 右打 投手目線 (2025.10月)

※ 5球以上記録があった球種のみ掲載

寺西 成騎 配球ヒートマップ(2025年10月)
寺西 成騎 コース別空振り割合(2025年10月)
寺西 成騎 コース別被安打割合(2025年10月)