オリックス・バファローズ

#96 髙島 泰都

※ オリックス・バファローズ・髙島 泰都投手の2025年9月の投球成績、球速・球種・配球、コース別空振り割合・被安打割合、球数などのデータを掲載しています。

Basic stats (2025.9月)
出場試合数 4
イニング 12.2
0
0
ホールド 0
セーブ 0
防御率 2.842
WHIP 1.263
FIP 3.831
K/BB 0.600
K% 5.7
BB% 9.4
HR% 0.0
最高球速 152 km/h

※ Pithcer's Basic Statsの概要はこちら

Profile
生年月日 1999年12月3日(25歳)
出身地 北海道
身長 181cm
体重 88kg
血液型 B
投打 右投げ右打ち
ドラフト 2023年(5位)
プロ通算年 2年
経歴 滝川西高(甲)-明治大-王子-オリックス
主な獲得タイトル nan
打者に投じた球数分布 (2025.9月)
髙島 泰都 打者に投じた球数分布(2025年9月)
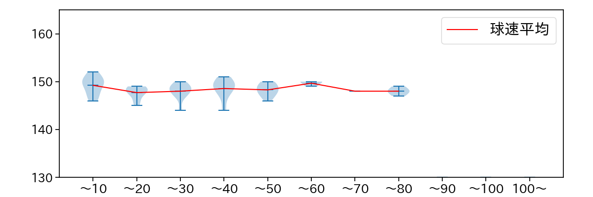
球数による球速(ストレート)の推移 (2025.9月)
髙島 泰都 球数による球速(ストレート)の推移(2025年9月)
球種割合 (2025.9月)
髙島 泰都 球種割合(2025年9月)
カウント別 球種割合 (2025.9月)
髙島 泰都 カウント別 球種割合(2025年9月)
球種 & 球速の分布 1 (2025.9月)
髙島 泰都 球種&球速の分布1(2025年9月)
球種 & 球速の分布 2 (2025.9月)
髙島 泰都 球種&球速の分布2(2025年9月)

vs 左打 投手目線 (2025.9月)

※ 5球以上記録があった球種のみ掲載

髙島 泰都 配球ヒートマップ(2025年9月)
髙島 泰都 配球ヒートマップ(2025年9月)
髙島 泰都 配球ヒートマップ(2025年9月)
髙島 泰都 配球ヒートマップ(2025年9月)
髙島 泰都 配球ヒートマップ(2025年9月)
髙島 泰都 コース別空振り割合(2025年9月)
髙島 泰都 コース別空振り割合(2025年9月)
髙島 泰都 コース別空振り割合(2025年9月)
髙島 泰都 コース別空振り割合(2025年9月)
髙島 泰都 コース別空振り割合(2025年9月)
髙島 泰都 コース別被安打割合(2025年9月)
髙島 泰都 コース別被安打割合(2025年9月)
髙島 泰都 コース別被安打割合(2025年9月)
髙島 泰都 コース別被安打割合(2025年9月)
髙島 泰都 コース別被安打割合(2025年9月)

vs 右打 投手目線 (2025.9月)

※ 5球以上記録があった球種のみ掲載

髙島 泰都 配球ヒートマップ(2025年9月)
髙島 泰都 配球ヒートマップ(2025年9月)
髙島 泰都 配球ヒートマップ(2025年9月)
髙島 泰都 配球ヒートマップ(2025年9月)
髙島 泰都 配球ヒートマップ(2025年9月)
髙島 泰都 コース別空振り割合(2025年9月)
髙島 泰都 コース別空振り割合(2025年9月)
髙島 泰都 コース別空振り割合(2025年9月)
髙島 泰都 コース別空振り割合(2025年9月)
髙島 泰都 コース別空振り割合(2025年9月)
髙島 泰都 コース別被安打割合(2025年9月)
髙島 泰都 コース別被安打割合(2025年9月)
髙島 泰都 コース別被安打割合(2025年9月)
髙島 泰都 コース別被安打割合(2025年9月)
髙島 泰都 コース別被安打割合(2025年9月)