オリックス・バファローズ

#52 横山 楓

※ オリックス・バファローズ・横山 楓投手の2025年9月の投球成績、球速・球種・配球、コース別空振り割合・被安打割合、球数などのデータを掲載しています。

Basic stats (2025.9月)
出場試合数 7
イニング 9.1
0
0
ホールド 4
セーブ 0
防御率 0.964
WHIP 1.071
FIP 1.191
K/BB 6.000
K% 32.4
BB% 5.4
HR% 0.0
最高球速 152 km/h

※ Pithcer's Basic Statsの概要はこちら

Profile
生年月日 1997年12月28日(27歳)
出身地 宮崎
身長 181cm
体重 91kg
血液型 O
投打 右投げ両打ち
ドラフト 2021年(6位)
プロ通算年 4年
経歴 宮崎学園高-国学院大-セガサミー-オリックス
主な獲得タイトル nan
打者に投じた球数分布 (2025.9月)
横山 楓 打者に投じた球数分布(2025年9月)
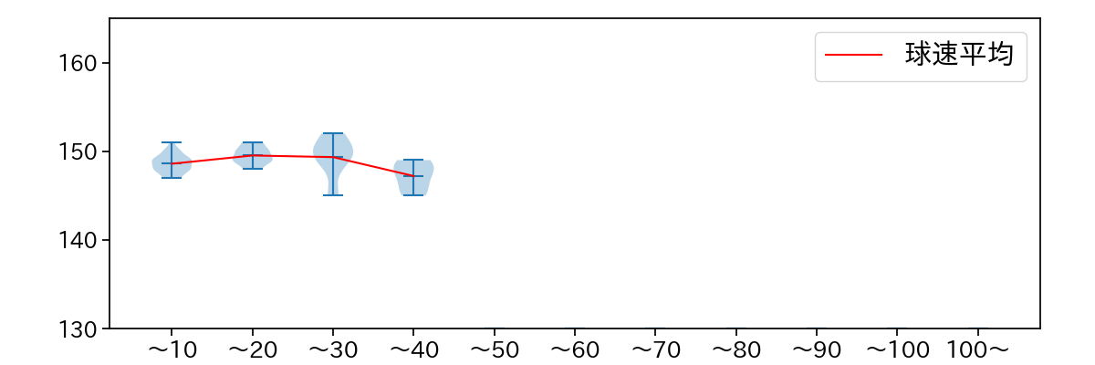
球数による球速(ストレート)の推移 (2025.9月)
横山 楓 球数による球速(ストレート)の推移(2025年9月)
球種割合 (2025.9月)
横山 楓 球種割合(2025年9月)
カウント別 球種割合 (2025.9月)
横山 楓 カウント別 球種割合(2025年9月)
球種 & 球速の分布 1 (2025.9月)
横山 楓 球種&球速の分布1(2025年9月)
球種 & 球速の分布 2 (2025.9月)
横山 楓 球種&球速の分布2(2025年9月)

vs 左打 投手目線 (2025.9月)

※ 5球以上記録があった球種のみ掲載

横山 楓 配球ヒートマップ(2025年9月)
横山 楓 配球ヒートマップ(2025年9月)
横山 楓 配球ヒートマップ(2025年9月)
横山 楓 コース別空振り割合(2025年9月)
横山 楓 コース別空振り割合(2025年9月)
横山 楓 コース別空振り割合(2025年9月)
横山 楓 コース別被安打割合(2025年9月)
横山 楓 コース別被安打割合(2025年9月)
横山 楓 コース別被安打割合(2025年9月)

vs 右打 投手目線 (2025.9月)

※ 5球以上記録があった球種のみ掲載

横山 楓 配球ヒートマップ(2025年9月)
横山 楓 配球ヒートマップ(2025年9月)
横山 楓 コース別空振り割合(2025年9月)
横山 楓 コース別空振り割合(2025年9月)
横山 楓 コース別被安打割合(2025年9月)
横山 楓 コース別被安打割合(2025年9月)