オリックス・バファローズ

#21 山﨑 颯一郎

※ オリックス・バファローズ・山﨑 颯一郎投手の2025年9月の投球成績、球速・球種・配球、コース別空振り割合・被安打割合、球数などのデータを掲載しています。

Basic stats (2025.9月)
出場試合数 6
イニング 6.0
1
0
ホールド 3
セーブ 0
防御率 3.000
WHIP 1.167
FIP 1.787
K/BB 3.500
K% 29.2
BB% 8.3
HR% 0.0
最高球速 155 km/h

※ Pithcer's Basic Statsの概要はこちら

Profile
生年月日 1998年6月15日(27歳)
出身地 石川
身長 190cm
体重 98kg
血液型 B
投打 右投げ右打ち
ドラフト 2016年(6位)
プロ通算年 9年
経歴 敦賀気比高(甲)-オリックス
主な獲得タイトル nan
打者に投じた球数分布 (2025.9月)
山﨑 颯一郎 打者に投じた球数分布(2025年9月)
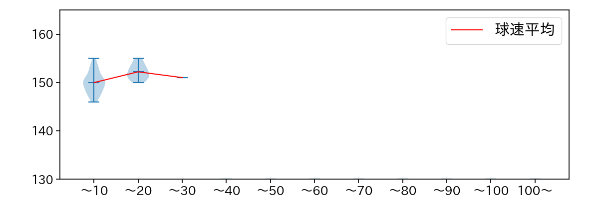
球数による球速(ストレート)の推移 (2025.9月)
山﨑 颯一郎 球数による球速(ストレート)の推移(2025年9月)
球種割合 (2025.9月)
山﨑 颯一郎 球種割合(2025年9月)
カウント別 球種割合 (2025.9月)
山﨑 颯一郎 カウント別 球種割合(2025年9月)
球種 & 球速の分布 1 (2025.9月)
山﨑 颯一郎 球種&球速の分布1(2025年9月)
球種 & 球速の分布 2 (2025.9月)
山﨑 颯一郎 球種&球速の分布2(2025年9月)

vs 左打 投手目線 (2025.9月)

※ 5球以上記録があった球種のみ掲載

山﨑 颯一郎 配球ヒートマップ(2025年9月)
山﨑 颯一郎 配球ヒートマップ(2025年9月)
山﨑 颯一郎 コース別空振り割合(2025年9月)
山﨑 颯一郎 コース別空振り割合(2025年9月)
山﨑 颯一郎 コース別被安打割合(2025年9月)
山﨑 颯一郎 コース別被安打割合(2025年9月)

vs 右打 投手目線 (2025.9月)

※ 5球以上記録があった球種のみ掲載

山﨑 颯一郎 配球ヒートマップ(2025年9月)
山﨑 颯一郎 配球ヒートマップ(2025年9月)
山﨑 颯一郎 コース別空振り割合(2025年9月)
山﨑 颯一郎 コース別空振り割合(2025年9月)
山﨑 颯一郎 コース別被安打割合(2025年9月)
山﨑 颯一郎 コース別被安打割合(2025年9月)