オリックス・バファローズ

#0 エスピノーザ

※ オリックス・バファローズ・エスピノーザ投手の2025年9月の投球成績、球速・球種・配球、コース別空振り割合・被安打割合、球数などのデータを掲載しています。

Basic stats (2025.9月)
出場試合数 3
イニング 16.2
0
2
ホールド 0
セーブ 0
防御率 3.240
WHIP 1.560
FIP 2.580
K/BB 2.000
K% 24.0
BB% 12.0
HR% 0.0
最高球速 151 km/h

※ Pithcer's Basic Statsの概要はこちら

Profile
生年月日 1998年3月9日(27歳)
出身地 ベネズエラ
身長 183cm
体重 86kg
血液型 不明
投打 右投げ右打ち
ドラフト nan
プロ通算年 2年
経歴 U.E.ホセ・マリア・エスパーニャ高-カブス-3Aエルパソ-オリックス
主な獲得タイトル nan
打者に投じた球数分布 (2025.9月)
エスピノーザ 打者に投じた球数分布(2025年9月)
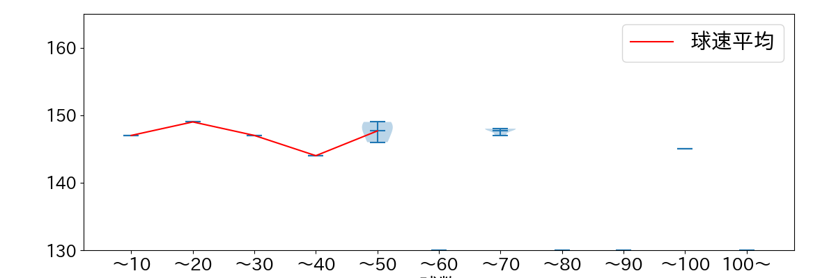
球数による球速(ストレート)の推移 (2025.9月)
エスピノーザ 球数による球速(ストレート)の推移(2025年9月)
球種割合 (2025.9月)
エスピノーザ 球種割合(2025年9月)
カウント別 球種割合 (2025.9月)
エスピノーザ カウント別 球種割合(2025年9月)
球種 & 球速の分布 1 (2025.9月)
エスピノーザ 球種&球速の分布1(2025年9月)
球種 & 球速の分布 2 (2025.9月)
エスピノーザ 球種&球速の分布2(2025年9月)

vs 左打 投手目線 (2025.9月)

※ 5球以上記録があった球種のみ掲載

エスピノーザ 配球ヒートマップ(2025年9月)
エスピノーザ 配球ヒートマップ(2025年9月)
エスピノーザ 配球ヒートマップ(2025年9月)
エスピノーザ 配球ヒートマップ(2025年9月)
エスピノーザ 配球ヒートマップ(2025年9月)
エスピノーザ 配球ヒートマップ(2025年9月)
エスピノーザ コース別空振り割合(2025年9月)
エスピノーザ コース別空振り割合(2025年9月)
エスピノーザ コース別空振り割合(2025年9月)
エスピノーザ コース別空振り割合(2025年9月)
エスピノーザ コース別空振り割合(2025年9月)
エスピノーザ コース別空振り割合(2025年9月)
エスピノーザ コース別被安打割合(2025年9月)
エスピノーザ コース別被安打割合(2025年9月)
エスピノーザ コース別被安打割合(2025年9月)
エスピノーザ コース別被安打割合(2025年9月)
エスピノーザ コース別被安打割合(2025年9月)
エスピノーザ コース別被安打割合(2025年9月)

vs 右打 投手目線 (2025.9月)

※ 5球以上記録があった球種のみ掲載

エスピノーザ 配球ヒートマップ(2025年9月)
エスピノーザ 配球ヒートマップ(2025年9月)
エスピノーザ 配球ヒートマップ(2025年9月)
エスピノーザ コース別空振り割合(2025年9月)
エスピノーザ コース別空振り割合(2025年9月)
エスピノーザ コース別空振り割合(2025年9月)
エスピノーザ コース別被安打割合(2025年9月)
エスピノーザ コース別被安打割合(2025年9月)
エスピノーザ コース別被安打割合(2025年9月)