オリックス・バファローズ

#48 東松 快征

※ オリックス・バファローズ・東松 快征投手の2025年8月の投球成績、球速・球種・配球、コース別空振り割合・被安打割合、球数などのデータを掲載しています。

Basic stats (2025.8月)
出場試合数 2
イニング 2.1
0
0
ホールド 0
セーブ 0
防御率 3.857
WHIP 1.714
FIP 2.263
K/BB 2.000
K% 36.4
BB% 18.2
HR% 0.0
最高球速 150 km/h

※ Pithcer's Basic Statsの概要はこちら

Profile
生年月日 2005年4月29日(20歳)
出身地 愛知
身長 179cm
体重 86kg
血液型 O
投打 左投げ左打ち
ドラフト 2023年(3位)
プロ通算年 2年
経歴 享栄高-オリックス
主な獲得タイトル nan
打者に投じた球数分布 (2025.8月)
東松 快征 打者に投じた球数分布(2025年8月)
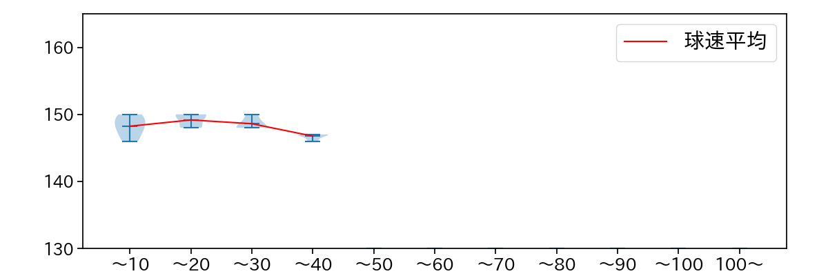
球数による球速(ストレート)の推移 (2025.8月)
東松 快征 球数による球速(ストレート)の推移(2025年8月)
球種割合 (2025.8月)
東松 快征 球種割合(2025年8月)
カウント別 球種割合 (2025.8月)
東松 快征 カウント別 球種割合(2025年8月)
球種 & 球速の分布 1 (2025.8月)
東松 快征 球種&球速の分布1(2025年8月)
球種 & 球速の分布 2 (2025.8月)
東松 快征 球種&球速の分布2(2025年8月)

vs 左打 投手目線 (2025.8月)

※ 5球以上記録があった球種のみ掲載

東松 快征 配球ヒートマップ(2025年8月)
東松 快征 配球ヒートマップ(2025年8月)
東松 快征 コース別空振り割合(2025年8月)
東松 快征 コース別空振り割合(2025年8月)
東松 快征 コース別被安打割合(2025年8月)
東松 快征 コース別被安打割合(2025年8月)

vs 右打 投手目線 (2025.8月)

※ 5球以上記録があった球種のみ掲載

東松 快征 配球ヒートマップ(2025年8月)
東松 快征 コース別空振り割合(2025年8月)
東松 快征 コース別被安打割合(2025年8月)