オリックス・バファローズ

#95 才木 海翔

※ オリックス・バファローズ・才木 海翔投手の2025年7月の投球成績、球速・球種・配球、コース別空振り割合・被安打割合、球数などのデータを掲載しています。

Basic stats (2025.7月)
出場試合数 10
イニング 8.0
1
1
ホールド 1
セーブ 0
防御率 4.500
WHIP 1.500
FIP 3.370
K/BB 1.333
K% 22.2
BB% 16.7
HR% 0.0
最高球速 154 km/h

※ Pithcer's Basic Statsの概要はこちら

Profile
生年月日 2000年6月10日(25歳)
出身地 大阪
身長 182cm
体重 85kg
血液型 A
投打 右投げ右打ち
ドラフト 2022年((育)2位)
プロ通算年 3年
経歴 北海道栄高-大阪経済大-オリックス
主な獲得タイトル nan
打者に投じた球数分布 (2025.7月)
才木 海翔 打者に投じた球数分布(2025年7月)
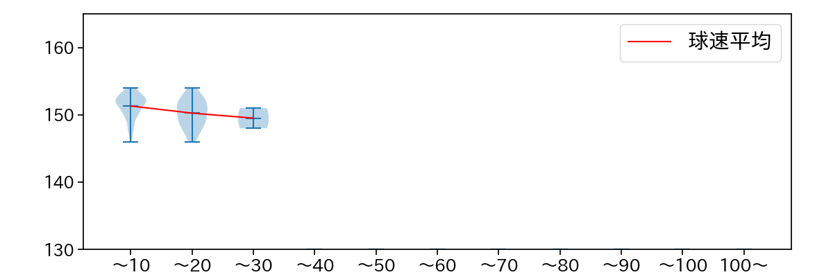
球数による球速(ストレート)の推移 (2025.7月)
才木 海翔 球数による球速(ストレート)の推移(2025年7月)
球種割合 (2025.7月)
才木 海翔 球種割合(2025年7月)
カウント別 球種割合 (2025.7月)
才木 海翔 カウント別 球種割合(2025年7月)
球種 & 球速の分布 1 (2025.7月)
才木 海翔 球種&球速の分布1(2025年7月)
球種 & 球速の分布 2 (2025.7月)
才木 海翔 球種&球速の分布2(2025年7月)

vs 左打 投手目線 (2025.7月)

※ 5球以上記録があった球種のみ掲載

才木 海翔 配球ヒートマップ(2025年7月)
才木 海翔 配球ヒートマップ(2025年7月)
才木 海翔 コース別空振り割合(2025年7月)
才木 海翔 コース別空振り割合(2025年7月)
才木 海翔 コース別被安打割合(2025年7月)
才木 海翔 コース別被安打割合(2025年7月)

vs 右打 投手目線 (2025.7月)

※ 5球以上記録があった球種のみ掲載

才木 海翔 配球ヒートマップ(2025年7月)
才木 海翔 配球ヒートマップ(2025年7月)
才木 海翔 コース別空振り割合(2025年7月)
才木 海翔 コース別空振り割合(2025年7月)
才木 海翔 コース別被安打割合(2025年7月)
才木 海翔 コース別被安打割合(2025年7月)