オリックス・バファローズ

#18 宮城 大弥

※ オリックス・バファローズ・宮城 大弥投手の2025年7月の投球成績、球速・球種・配球、コース別空振り割合・被安打割合、球数などのデータを掲載しています。

Basic stats (2025.7月)
出場試合数 4
イニング 27.0
1
1
ホールド 0
セーブ 0
防御率 2.667
WHIP 1.074
FIP 1.416
K/BB 6.400
K% 28.8
BB% 4.5
HR% 0.0
最高球速 152 km/h

※ Pithcer's Basic Statsの概要はこちら

Profile
生年月日 2001年8月25日(24歳)
出身地 沖縄
身長 171cm
体重 85kg
血液型 A
投打 左投げ左打ち
ドラフト 2019年(1位)
プロ通算年 6年
経歴 興南高(甲)-オリックス
主な獲得タイトル (新)21
打者に投じた球数分布 (2025.7月)
宮城 大弥 打者に投じた球数分布(2025年7月)
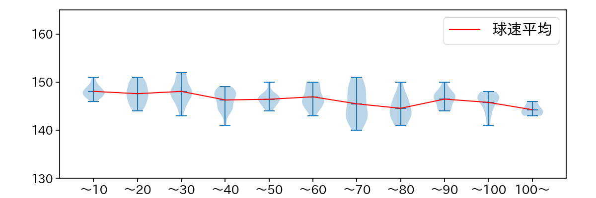
球数による球速(ストレート)の推移 (2025.7月)
宮城 大弥 球数による球速(ストレート)の推移(2025年7月)
球種割合 (2025.7月)
宮城 大弥 球種割合(2025年7月)
カウント別 球種割合 (2025.7月)
宮城 大弥 カウント別 球種割合(2025年7月)
球種 & 球速の分布 1 (2025.7月)
宮城 大弥 球種&球速の分布1(2025年7月)
球種 & 球速の分布 2 (2025.7月)
宮城 大弥 球種&球速の分布2(2025年7月)

vs 左打 投手目線 (2025.7月)

※ 5球以上記録があった球種のみ掲載

宮城 大弥 配球ヒートマップ(2025年7月)
宮城 大弥 配球ヒートマップ(2025年7月)
宮城 大弥 配球ヒートマップ(2025年7月)
宮城 大弥 コース別空振り割合(2025年7月)
宮城 大弥 コース別空振り割合(2025年7月)
宮城 大弥 コース別空振り割合(2025年7月)
宮城 大弥 コース別被安打割合(2025年7月)
宮城 大弥 コース別被安打割合(2025年7月)
宮城 大弥 コース別被安打割合(2025年7月)

vs 右打 投手目線 (2025.7月)

※ 5球以上記録があった球種のみ掲載

宮城 大弥 配球ヒートマップ(2025年7月)
宮城 大弥 配球ヒートマップ(2025年7月)
宮城 大弥 配球ヒートマップ(2025年7月)
宮城 大弥 配球ヒートマップ(2025年7月)
宮城 大弥 配球ヒートマップ(2025年7月)
宮城 大弥 コース別空振り割合(2025年7月)
宮城 大弥 コース別空振り割合(2025年7月)
宮城 大弥 コース別空振り割合(2025年7月)
宮城 大弥 コース別空振り割合(2025年7月)
宮城 大弥 コース別空振り割合(2025年7月)
宮城 大弥 コース別被安打割合(2025年7月)
宮城 大弥 コース別被安打割合(2025年7月)
宮城 大弥 コース別被安打割合(2025年7月)
宮城 大弥 コース別被安打割合(2025年7月)
宮城 大弥 コース別被安打割合(2025年7月)