オリックス・バファローズ

#66 博志

※ オリックス・バファローズ・博志投手の2025年6月の投球成績、球速・球種・配球、コース別空振り割合・被安打割合、球数などのデータを掲載しています。

Basic stats (2025.6月)
出場試合数 3
イニング 2.1
0
0
ホールド 0
セーブ 0
防御率 15.429
WHIP 2.571
FIP 2.691
K/BB 2.000
K% 15.4
BB% 7.7
HR% 0.0
最高球速 153 km/h

※ Pithcer's Basic Statsの概要はこちら

Profile
生年月日 1997年3月22日(28歳)
出身地 静岡
身長 182cm
体重 95kg
血液型 A
投打 右投げ右打ち
ドラフト 2017年(1位)
プロ通算年 8年
経歴 磐田東高-ヤマハ-中日-オリックス
主な獲得タイトル nan
打者に投じた球数分布 (2025.6月)
博志 打者に投じた球数分布(2025年6月)
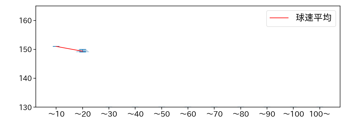
球数による球速(ストレート)の推移 (2025.6月)
博志 球数による球速(ストレート)の推移(2025年6月)
球種割合 (2025.6月)
博志 球種割合(2025年6月)
カウント別 球種割合 (2025.6月)
博志 カウント別 球種割合(2025年6月)
球種 & 球速の分布 1 (2025.6月)
博志 球種&球速の分布1(2025年6月)
球種 & 球速の分布 2 (2025.6月)
博志 球種&球速の分布2(2025年6月)

vs 左打 投手目線 (2025.6月)

※ 5球以上記録があった球種のみ掲載

博志 配球ヒートマップ(2025年6月)
博志 配球ヒートマップ(2025年6月)
博志 コース別空振り割合(2025年6月)
博志 コース別空振り割合(2025年6月)
博志 コース別被安打割合(2025年6月)
博志 コース別被安打割合(2025年6月)

vs 右打 投手目線 (2025.6月)

※ 5球以上記録があった球種のみ掲載

博志 配球ヒートマップ(2025年6月)
博志 配球ヒートマップ(2025年6月)
博志 コース別空振り割合(2025年6月)
博志 コース別空振り割合(2025年6月)
博志 コース別被安打割合(2025年6月)
博志 コース別被安打割合(2025年6月)