オリックス・バファローズ

#60 本田 圭佑

※ オリックス・バファローズ・本田 圭佑投手の2025年6月の投球成績、球速・球種・配球、コース別空振り割合・被安打割合、球数などのデータを掲載しています。

Basic stats (2025.6月)
出場試合数 2
イニング 4.1
0
0
ホールド 0
セーブ 0
防御率 0.000
WHIP 0.231
FIP 2.197
K/BB 2.000
K% 14.3
BB% 0.0
HR% 0.0
最高球速 148 km/h

※ Pithcer's Basic Statsの概要はこちら

Profile
生年月日 1993年4月24日(32歳)
出身地 宮城
身長 180cm
体重 80kg
血液型 A
投打 右投げ右打ち
ドラフト 2015年(6位)
プロ通算年 10年
経歴 東北学院高-東北学院大-西武-オリックス
主な獲得タイトル nan
打者に投じた球数分布 (2025.6月)
本田 圭佑 打者に投じた球数分布(2025年6月)
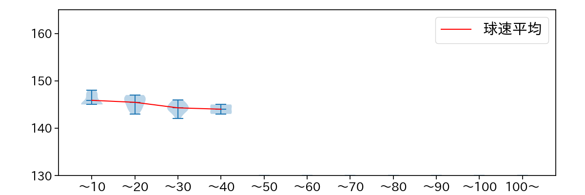
球数による球速(ストレート)の推移 (2025.6月)
本田 圭佑 球数による球速(ストレート)の推移(2025年6月)
球種割合 (2025.6月)
本田 圭佑 球種割合(2025年6月)
カウント別 球種割合 (2025.6月)
本田 圭佑 カウント別 球種割合(2025年6月)
球種 & 球速の分布 1 (2025.6月)
本田 圭佑 球種&球速の分布1(2025年6月)
球種 & 球速の分布 2 (2025.6月)
本田 圭佑 球種&球速の分布2(2025年6月)

vs 左打 投手目線 (2025.6月)

※ 5球以上記録があった球種のみ掲載

本田 圭佑 配球ヒートマップ(2025年6月)
本田 圭佑 配球ヒートマップ(2025年6月)
本田 圭佑 コース別空振り割合(2025年6月)
本田 圭佑 コース別空振り割合(2025年6月)
本田 圭佑 コース別被安打割合(2025年6月)
本田 圭佑 コース別被安打割合(2025年6月)

vs 右打 投手目線 (2025.6月)

※ 5球以上記録があった球種のみ掲載

本田 圭佑 配球ヒートマップ(2025年6月)
本田 圭佑 配球ヒートマップ(2025年6月)
本田 圭佑 コース別空振り割合(2025年6月)
本田 圭佑 コース別空振り割合(2025年6月)
本田 圭佑 コース別被安打割合(2025年6月)
本田 圭佑 コース別被安打割合(2025年6月)