オリックス・バファローズ

#60 本田 圭佑

※ オリックス・バファローズ・本田 圭佑投手の2025年5月の投球成績、球速・球種・配球、コース別空振り割合・被安打割合、球数などのデータを掲載しています。

Basic stats (2025.5月)
出場試合数 2
イニング 2.0
0
0
ホールド 0
セーブ 0
防御率 9.000
WHIP 2.500
FIP 1.620
K/BB 3.000
K% 27.3
BB% 9.1
HR% 0.0
最高球速 146 km/h

※ Pithcer's Basic Statsの概要はこちら

Profile
生年月日 1993年4月24日(32歳)
出身地 宮城
身長 180cm
体重 80kg
血液型 A
投打 右投げ右打ち
ドラフト 2015年(6位)
プロ通算年 10年
経歴 東北学院高-東北学院大-西武-オリックス
主な獲得タイトル nan
打者に投じた球数分布 (2025.5月)
本田 圭佑 打者に投じた球数分布(2025年5月)
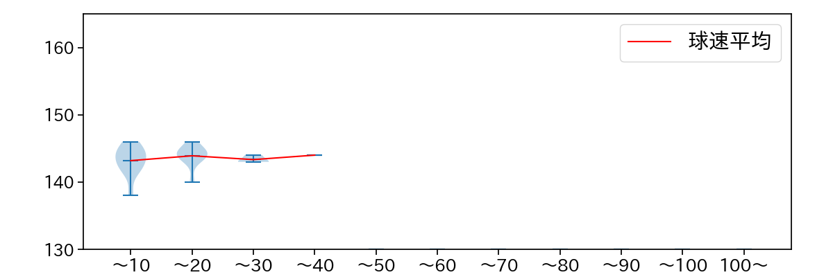
球数による球速(ストレート)の推移 (2025.5月)
本田 圭佑 球数による球速(ストレート)の推移(2025年5月)
球種割合 (2025.5月)
本田 圭佑 球種割合(2025年5月)
カウント別 球種割合 (2025.5月)
本田 圭佑 カウント別 球種割合(2025年5月)
球種 & 球速の分布 1 (2025.5月)
本田 圭佑 球種&球速の分布1(2025年5月)
球種 & 球速の分布 2 (2025.5月)
本田 圭佑 球種&球速の分布2(2025年5月)

vs 左打 投手目線 (2025.5月)

※ 5球以上記録があった球種のみ掲載

本田 圭佑 配球ヒートマップ(2025年5月)
本田 圭佑 配球ヒートマップ(2025年5月)
本田 圭佑 コース別空振り割合(2025年5月)
本田 圭佑 コース別空振り割合(2025年5月)
本田 圭佑 コース別被安打割合(2025年5月)
本田 圭佑 コース別被安打割合(2025年5月)

vs 右打 投手目線 (2025.5月)

※ 5球以上記録があった球種のみ掲載

本田 圭佑 配球ヒートマップ(2025年5月)
本田 圭佑 配球ヒートマップ(2025年5月)
本田 圭佑 コース別空振り割合(2025年5月)
本田 圭佑 コース別空振り割合(2025年5月)
本田 圭佑 コース別被安打割合(2025年5月)
本田 圭佑 コース別被安打割合(2025年5月)