オリックス・バファローズ

#42 マチャド

※ オリックス・バファローズ・マチャド投手の2025年5月の投球成績、球速・球種・配球、コース別空振り割合・被安打割合、球数などのデータを掲載しています。

Basic stats (2025.5月)
出場試合数 8
イニング 7.1
1
1
ホールド 2
セーブ 3
防御率 1.227
WHIP 0.682
FIP 1.347
K/BB 11.000
K% 37.9
BB% 3.4
HR% 0.0
最高球速 159 km/h

※ Pithcer's Basic Statsの概要はこちら

Profile
生年月日 1993年4月22日(32歳)
出身地 ベネズエラ
身長 185cm
体重 105kg
血液型 不明
投打 右投げ右打ち
ドラフト nan
プロ通算年 2年
経歴 ウニダッド・エデュカティバ・ウラマ高-ロイヤルズ-ナショナルズ-オリックス
主な獲得タイトル nan
打者に投じた球数分布 (2025.5月)
マチャド 打者に投じた球数分布(2025年5月)
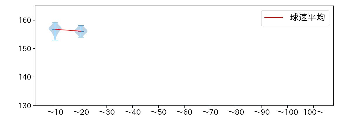
球数による球速(ストレート)の推移 (2025.5月)
マチャド 球数による球速(ストレート)の推移(2025年5月)
球種割合 (2025.5月)
マチャド 球種割合(2025年5月)
カウント別 球種割合 (2025.5月)
マチャド カウント別 球種割合(2025年5月)
球種 & 球速の分布 1 (2025.5月)
マチャド 球種&球速の分布1(2025年5月)
球種 & 球速の分布 2 (2025.5月)
マチャド 球種&球速の分布2(2025年5月)

vs 左打 投手目線 (2025.5月)

※ 5球以上記録があった球種のみ掲載

マチャド 配球ヒートマップ(2025年5月)
マチャド 配球ヒートマップ(2025年5月)
マチャド コース別空振り割合(2025年5月)
マチャド コース別空振り割合(2025年5月)
マチャド コース別被安打割合(2025年5月)
マチャド コース別被安打割合(2025年5月)

vs 右打 投手目線 (2025.5月)

※ 5球以上記録があった球種のみ掲載

マチャド 配球ヒートマップ(2025年5月)
マチャド 配球ヒートマップ(2025年5月)
マチャド 配球ヒートマップ(2025年5月)
マチャド 配球ヒートマップ(2025年5月)
マチャド コース別空振り割合(2025年5月)
マチャド コース別空振り割合(2025年5月)
マチャド コース別空振り割合(2025年5月)
マチャド コース別空振り割合(2025年5月)
マチャド コース別被安打割合(2025年5月)
マチャド コース別被安打割合(2025年5月)
マチャド コース別被安打割合(2025年5月)
マチャド コース別被安打割合(2025年5月)