オリックス・バファローズ

#35 古田島 成龍

※ オリックス・バファローズ・古田島 成龍投手の2025年5月の投球成績、球速・球種・配球、コース別空振り割合・被安打割合、球数などのデータを掲載しています。

Basic stats (2025.5月)
出場試合数 5
イニング 5.0
2
0
ホールド 0
セーブ 0
防御率 3.600
WHIP 1.800
FIP 4.920
K/BB 5.000
K% 20.0
BB% 4.0
HR% 4.0
最高球速 150 km/h

※ Pithcer's Basic Statsの概要はこちら

Profile
生年月日 1999年6月29日(26歳)
出身地 茨城
身長 175cm
体重 85kg
血液型 B
投打 右投げ右打ち
ドラフト 2023年(6位)
プロ通算年 2年
経歴 取手松陽高-中央学院大-日本通運-オリックス
主な獲得タイトル nan
打者に投じた球数分布 (2025.5月)
古田島 成龍 打者に投じた球数分布(2025年5月)
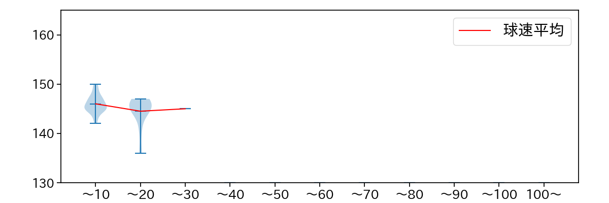
球数による球速(ストレート)の推移 (2025.5月)
古田島 成龍 球数による球速(ストレート)の推移(2025年5月)
球種割合 (2025.5月)
古田島 成龍 球種割合(2025年5月)
カウント別 球種割合 (2025.5月)
古田島 成龍 カウント別 球種割合(2025年5月)
球種 & 球速の分布 1 (2025.5月)
古田島 成龍 球種&球速の分布1(2025年5月)
球種 & 球速の分布 2 (2025.5月)
古田島 成龍 球種&球速の分布2(2025年5月)

vs 左打 投手目線 (2025.5月)

※ 5球以上記録があった球種のみ掲載

古田島 成龍 配球ヒートマップ(2025年5月)
古田島 成龍 配球ヒートマップ(2025年5月)
古田島 成龍 コース別空振り割合(2025年5月)
古田島 成龍 コース別空振り割合(2025年5月)
古田島 成龍 コース別被安打割合(2025年5月)
古田島 成龍 コース別被安打割合(2025年5月)

vs 右打 投手目線 (2025.5月)

※ 5球以上記録があった球種のみ掲載

古田島 成龍 配球ヒートマップ(2025年5月)
古田島 成龍 配球ヒートマップ(2025年5月)
古田島 成龍 コース別空振り割合(2025年5月)
古田島 成龍 コース別空振り割合(2025年5月)
古田島 成龍 コース別被安打割合(2025年5月)
古田島 成龍 コース別被安打割合(2025年5月)