オリックス・バファローズ

#98 権田 琉成

※ オリックス・バファローズ・権田 琉成投手の2025年4月の投球成績、球速・球種・配球、コース別空振り割合・被安打割合、球数などのデータを掲載しています。

Basic stats (2025.4月)
出場試合数 2
イニング 3.0
0
0
ホールド 0
セーブ 0
防御率 3.000
WHIP 1.000
FIP 2.120
K/BB 3.000
K% 23.1
BB% 0.0
HR% 0.0
最高球速 147 km/h

※ Pithcer's Basic Statsの概要はこちら

Profile
生年月日 2000年1月28日(25歳)
出身地 長野
身長 180cm
体重 88kg
血液型 O
投打 右投げ右打ち
ドラフト 2023年(7位)
プロ通算年 2年
経歴 上田西高-明星大-TDK-オリックス
主な獲得タイトル nan
打者に投じた球数分布 (2025.4月)
権田 琉成 打者に投じた球数分布(2025年4月)
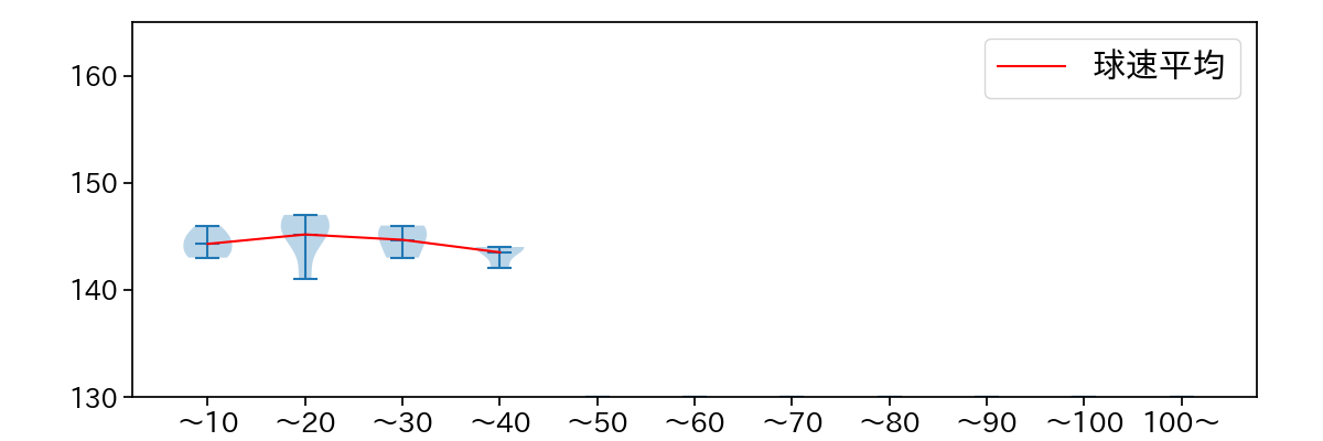
球数による球速(ストレート)の推移 (2025.4月)
権田 琉成 球数による球速(ストレート)の推移(2025年4月)
球種割合 (2025.4月)
権田 琉成 球種割合(2025年4月)
カウント別 球種割合 (2025.4月)
権田 琉成 カウント別 球種割合(2025年4月)
球種 & 球速の分布 1 (2025.4月)
権田 琉成 球種&球速の分布1(2025年4月)
球種 & 球速の分布 2 (2025.4月)
権田 琉成 球種&球速の分布2(2025年4月)

vs 左打 投手目線 (2025.4月)

※ 5球以上記録があった球種のみ掲載

権田 琉成 配球ヒートマップ(2025年4月)
権田 琉成 配球ヒートマップ(2025年4月)
権田 琉成 コース別空振り割合(2025年4月)
権田 琉成 コース別空振り割合(2025年4月)
権田 琉成 コース別被安打割合(2025年4月)
権田 琉成 コース別被安打割合(2025年4月)

vs 右打 投手目線 (2025.4月)

※ 5球以上記録があった球種のみ掲載

権田 琉成 配球ヒートマップ(2025年4月)
権田 琉成 配球ヒートマップ(2025年4月)
権田 琉成 配球ヒートマップ(2025年4月)
権田 琉成 コース別空振り割合(2025年4月)
権田 琉成 コース別空振り割合(2025年4月)
権田 琉成 コース別空振り割合(2025年4月)
権田 琉成 コース別被安打割合(2025年4月)
権田 琉成 コース別被安打割合(2025年4月)
権田 琉成 コース別被安打割合(2025年4月)