オリックス・バファローズ

#94 川瀬 堅斗

※ オリックス・バファローズ・川瀬 堅斗投手の2025年4月の投球成績、球速・球種・配球、コース別空振り割合・被安打割合、球数などのデータを掲載しています。

Basic stats (2025.4月)
出場試合数 9
イニング 11.1
0
0
ホールド 2
セーブ 0
防御率 1.588
WHIP 0.971
FIP 2.591
K/BB 3.000
K% 19.6
BB% 6.5
HR% 0.0
最高球速 148 km/h

※ Pithcer's Basic Statsの概要はこちら

Profile
生年月日 2002年6月18日(23歳)
出身地 大分
身長 183cm
体重 93kg
血液型 A
投打 右投げ右打ち
ドラフト 2020年((育)1位)
プロ通算年 5年
経歴 大分商高(甲)-オリックス
主な獲得タイトル nan
打者に投じた球数分布 (2025.4月)
川瀬 堅斗 打者に投じた球数分布(2025年4月)
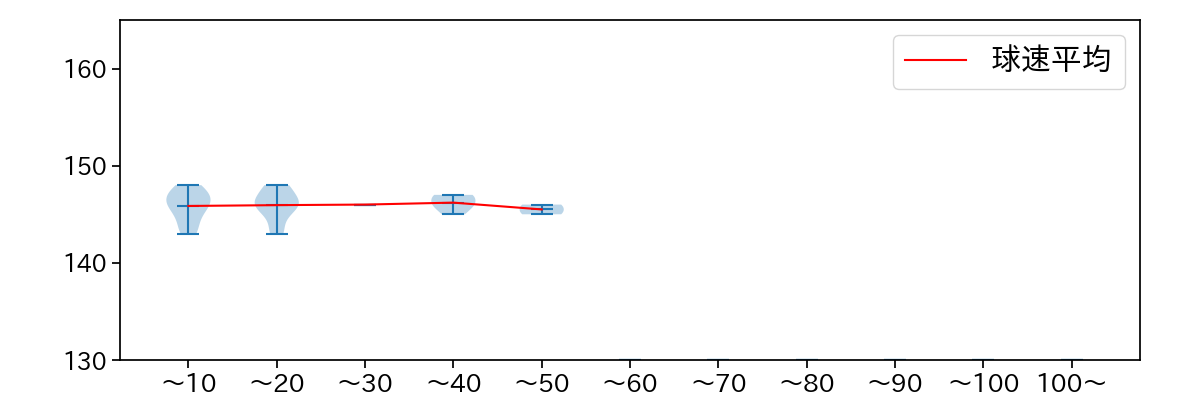
球数による球速(ストレート)の推移 (2025.4月)
川瀬 堅斗 球数による球速(ストレート)の推移(2025年4月)
球種割合 (2025.4月)
川瀬 堅斗 球種割合(2025年4月)
カウント別 球種割合 (2025.4月)
川瀬 堅斗 カウント別 球種割合(2025年4月)
球種 & 球速の分布 1 (2025.4月)
川瀬 堅斗 球種&球速の分布1(2025年4月)
球種 & 球速の分布 2 (2025.4月)
川瀬 堅斗 球種&球速の分布2(2025年4月)

vs 左打 投手目線 (2025.4月)

※ 5球以上記録があった球種のみ掲載

川瀬 堅斗 配球ヒートマップ(2025年4月)
川瀬 堅斗 配球ヒートマップ(2025年4月)
川瀬 堅斗 配球ヒートマップ(2025年4月)
川瀬 堅斗 コース別空振り割合(2025年4月)
川瀬 堅斗 コース別空振り割合(2025年4月)
川瀬 堅斗 コース別空振り割合(2025年4月)
川瀬 堅斗 コース別被安打割合(2025年4月)
川瀬 堅斗 コース別被安打割合(2025年4月)
川瀬 堅斗 コース別被安打割合(2025年4月)

vs 右打 投手目線 (2025.4月)

※ 5球以上記録があった球種のみ掲載

川瀬 堅斗 配球ヒートマップ(2025年4月)
川瀬 堅斗 配球ヒートマップ(2025年4月)
川瀬 堅斗 配球ヒートマップ(2025年4月)
川瀬 堅斗 配球ヒートマップ(2025年4月)
川瀬 堅斗 コース別空振り割合(2025年4月)
川瀬 堅斗 コース別空振り割合(2025年4月)
川瀬 堅斗 コース別空振り割合(2025年4月)
川瀬 堅斗 コース別空振り割合(2025年4月)
川瀬 堅斗 コース別被安打割合(2025年4月)
川瀬 堅斗 コース別被安打割合(2025年4月)
川瀬 堅斗 コース別被安打割合(2025年4月)
川瀬 堅斗 コース別被安打割合(2025年4月)