オリックス・バファローズ

#15 椋木 蓮

※ オリックス・バファローズ・椋木 蓮投手の2025年4月の投球成績、球速・球種・配球、コース別空振り割合・被安打割合、球数などのデータを掲載しています。

Basic stats (2025.4月)
出場試合数 3
イニング 11.1
0
1
ホールド 0
セーブ 0
防御率 2.382
WHIP 1.676
FIP 3.738
K/BB 0.800
K% 7.8
BB% 9.8
HR% 0.0
最高球速 150 km/h

※ Pithcer's Basic Statsの概要はこちら

Profile
生年月日 2000年1月22日(25歳)
出身地 山口
身長 179cm
体重 86kg
血液型 O
投打 右投げ右打ち
ドラフト 2021年(1位)
プロ通算年 4年
経歴 高川学園高(甲)-東北福祉大-オリックス
主な獲得タイトル nan
打者に投じた球数分布 (2025.4月)
椋木 蓮 打者に投じた球数分布(2025年4月)
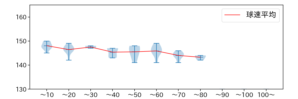
球数による球速(ストレート)の推移 (2025.4月)
椋木 蓮 球数による球速(ストレート)の推移(2025年4月)
球種割合 (2025.4月)
椋木 蓮 球種割合(2025年4月)
カウント別 球種割合 (2025.4月)
椋木 蓮 カウント別 球種割合(2025年4月)
球種 & 球速の分布 1 (2025.4月)
椋木 蓮 球種&球速の分布1(2025年4月)
球種 & 球速の分布 2 (2025.4月)
椋木 蓮 球種&球速の分布2(2025年4月)

vs 左打 投手目線 (2025.4月)

※ 5球以上記録があった球種のみ掲載

椋木 蓮 配球ヒートマップ(2025年4月)
椋木 蓮 配球ヒートマップ(2025年4月)
椋木 蓮 配球ヒートマップ(2025年4月)
椋木 蓮 配球ヒートマップ(2025年4月)
椋木 蓮 配球ヒートマップ(2025年4月)
椋木 蓮 コース別空振り割合(2025年4月)
椋木 蓮 コース別空振り割合(2025年4月)
椋木 蓮 コース別空振り割合(2025年4月)
椋木 蓮 コース別空振り割合(2025年4月)
椋木 蓮 コース別空振り割合(2025年4月)
椋木 蓮 コース別被安打割合(2025年4月)
椋木 蓮 コース別被安打割合(2025年4月)
椋木 蓮 コース別被安打割合(2025年4月)
椋木 蓮 コース別被安打割合(2025年4月)
椋木 蓮 コース別被安打割合(2025年4月)

vs 右打 投手目線 (2025.4月)

※ 5球以上記録があった球種のみ掲載

椋木 蓮 配球ヒートマップ(2025年4月)
椋木 蓮 配球ヒートマップ(2025年4月)
椋木 蓮 配球ヒートマップ(2025年4月)
椋木 蓮 配球ヒートマップ(2025年4月)
椋木 蓮 コース別空振り割合(2025年4月)
椋木 蓮 コース別空振り割合(2025年4月)
椋木 蓮 コース別空振り割合(2025年4月)
椋木 蓮 コース別空振り割合(2025年4月)
椋木 蓮 コース別被安打割合(2025年4月)
椋木 蓮 コース別被安打割合(2025年4月)
椋木 蓮 コース別被安打割合(2025年4月)
椋木 蓮 コース別被安打割合(2025年4月)