オリックス・バファローズ

#0 エスピノーザ

※ オリックス・バファローズ・エスピノーザ投手の2025年4月の投球成績、球速・球種・配球、コース別空振り割合・被安打割合、球数などのデータを掲載しています。

Basic stats (2025.4月)
出場試合数 4
イニング 22.1
0
1
ホールド 0
セーブ 0
防御率 3.224
WHIP 1.522
FIP 2.941
K/BB 2.444
K% 22.0
BB% 9.0
HR% 1.0
最高球速 151 km/h

※ Pithcer's Basic Statsの概要はこちら

Profile
生年月日 1998年3月9日(27歳)
出身地 ベネズエラ
身長 183cm
体重 86kg
血液型 不明
投打 右投げ右打ち
ドラフト nan
プロ通算年 2年
経歴 U.E.ホセ・マリア・エスパーニャ高-カブス-3Aエルパソ-オリックス
主な獲得タイトル nan
打者に投じた球数分布 (2025.4月)
エスピノーザ 打者に投じた球数分布(2025年4月)
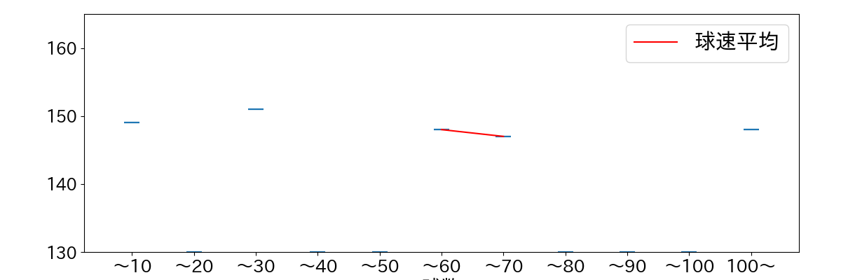
球数による球速(ストレート)の推移 (2025.4月)
エスピノーザ 球数による球速(ストレート)の推移(2025年4月)
球種割合 (2025.4月)
エスピノーザ 球種割合(2025年4月)
カウント別 球種割合 (2025.4月)
エスピノーザ カウント別 球種割合(2025年4月)
球種 & 球速の分布 1 (2025.4月)
エスピノーザ 球種&球速の分布1(2025年4月)
球種 & 球速の分布 2 (2025.4月)
エスピノーザ 球種&球速の分布2(2025年4月)

vs 左打 投手目線 (2025.4月)

※ 5球以上記録があった球種のみ掲載

エスピノーザ 配球ヒートマップ(2025年4月)
エスピノーザ 配球ヒートマップ(2025年4月)
エスピノーザ 配球ヒートマップ(2025年4月)
エスピノーザ 配球ヒートマップ(2025年4月)
エスピノーザ コース別空振り割合(2025年4月)
エスピノーザ コース別空振り割合(2025年4月)
エスピノーザ コース別空振り割合(2025年4月)
エスピノーザ コース別空振り割合(2025年4月)
エスピノーザ コース別被安打割合(2025年4月)
エスピノーザ コース別被安打割合(2025年4月)
エスピノーザ コース別被安打割合(2025年4月)
エスピノーザ コース別被安打割合(2025年4月)

vs 右打 投手目線 (2025.4月)

※ 5球以上記録があった球種のみ掲載

エスピノーザ 配球ヒートマップ(2025年4月)
エスピノーザ 配球ヒートマップ(2025年4月)
エスピノーザ 配球ヒートマップ(2025年4月)
エスピノーザ 配球ヒートマップ(2025年4月)
エスピノーザ コース別空振り割合(2025年4月)
エスピノーザ コース別空振り割合(2025年4月)
エスピノーザ コース別空振り割合(2025年4月)
エスピノーザ コース別空振り割合(2025年4月)
エスピノーザ コース別被安打割合(2025年4月)
エスピノーザ コース別被安打割合(2025年4月)
エスピノーザ コース別被安打割合(2025年4月)
エスピノーザ コース別被安打割合(2025年4月)