オリックス・バファローズ

#18 宮城 大弥

※ オリックス・バファローズ・宮城 大弥投手の2025年3月の投球成績、球速・球種・配球、コース別空振り割合・被安打割合、球数などのデータを掲載しています。

Basic stats (2025.3月)
出場試合数 1
イニング 8.0
0
0
ホールド 0
セーブ 0
防御率 1.125
WHIP 0.250
FIP 1.370
K/BB 7.000
K% 26.9
BB% 0.0
HR% 0.0
最高球速 152 km/h

※ Pithcer's Basic Statsの概要はこちら

Profile
生年月日 2001年8月25日(24歳)
出身地 沖縄
身長 171cm
体重 85kg
血液型 A
投打 左投げ左打ち
ドラフト 2019年(1位)
プロ通算年 6年
経歴 興南高(甲)-オリックス
主な獲得タイトル (新)21
打者に投じた球数分布 (2025.3月)
宮城 大弥 打者に投じた球数分布(2025年3月)
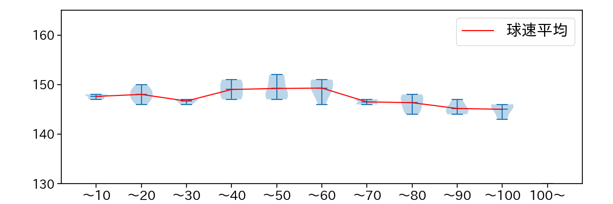
球数による球速(ストレート)の推移 (2025.3月)
宮城 大弥 球数による球速(ストレート)の推移(2025年3月)
球種割合 (2025.3月)
宮城 大弥 球種割合(2025年3月)
カウント別 球種割合 (2025.3月)
宮城 大弥 カウント別 球種割合(2025年3月)
球種 & 球速の分布 1 (2025.3月)
宮城 大弥 球種&球速の分布1(2025年3月)
球種 & 球速の分布 2 (2025.3月)
宮城 大弥 球種&球速の分布2(2025年3月)

vs 左打 投手目線 (2025.3月)

※ 5球以上記録があった球種のみ掲載

宮城 大弥 配球ヒートマップ(2025年3月)
宮城 大弥 配球ヒートマップ(2025年3月)
宮城 大弥 コース別空振り割合(2025年3月)
宮城 大弥 コース別空振り割合(2025年3月)
宮城 大弥 コース別被安打割合(2025年3月)
宮城 大弥 コース別被安打割合(2025年3月)

vs 右打 投手目線 (2025.3月)

※ 5球以上記録があった球種のみ掲載

宮城 大弥 配球ヒートマップ(2025年3月)
宮城 大弥 配球ヒートマップ(2025年3月)
宮城 大弥 配球ヒートマップ(2025年3月)
宮城 大弥 コース別空振り割合(2025年3月)
宮城 大弥 コース別空振り割合(2025年3月)
宮城 大弥 コース別空振り割合(2025年3月)
宮城 大弥 コース別被安打割合(2025年3月)
宮城 大弥 コース別被安打割合(2025年3月)
宮城 大弥 コース別被安打割合(2025年3月)