千葉ロッテマリーンズ

#97 ゲレーロ

※ 千葉ロッテマリーンズ・ゲレーロ投手の2025年レギュラーシーズン全試合の投球成績、球速・球種・配球、コース別空振り割合・被安打割合、球数などのデータを掲載しています。

Basic stats (2025.レギュラーシーズン全試合)
出場試合数 21
イニング 19.2
1
3
ホールド 5
セーブ 1
防御率 6.407
WHIP 1.525
FIP 5.612
K/BB 1.875
K% 16.9
BB% 9.0
HR% 4.5
最高球速 163 km/h

※ Pithcer's Basic Statsの概要はこちら

Profile
生年月日 1991年1月9日(34歳)
出身地 コロンビア
身長 203cm
体重 112kg
血液型 不明
投打 右投げ右打ち
ドラフト nan
プロ通算年 2年
経歴 ドミンゴ・ベンケス・ビオホ高-パドレス-マーリンズ-3Aシャーロット-ロッテ-メキシコ・メキシコシティ-3Aソルトレイク-ロッテ
主な獲得タイトル nan
打者に投じた球数分布 (2025.レギュラーシーズン全試合)
ゲレーロ 打者に投じた球数分布(2025年レギュラーシーズン全試合)
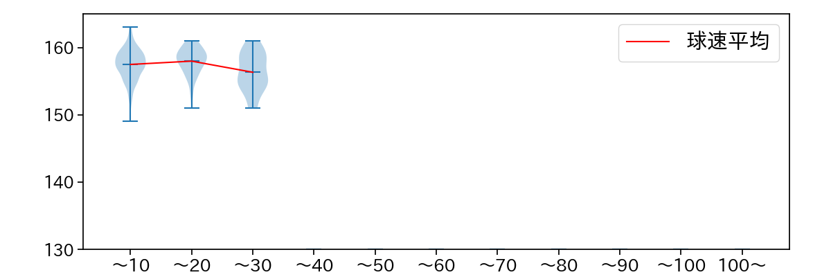
球数による球速(ストレート)の推移 (2025.レギュラーシーズン全試合)
ゲレーロ 球数による球速(ストレート)の推移(2025年レギュラーシーズン全試合)
球種割合 (2025.レギュラーシーズン全試合)
ゲレーロ 球種割合(2025年レギュラーシーズン全試合)
カウント別 球種割合 (2025.レギュラーシーズン全試合)
ゲレーロ カウント別 球種割合(2025年レギュラーシーズン全試合)
球種 & 球速の分布 1 (2025.レギュラーシーズン全試合)
ゲレーロ 球種&球速の分布1(2025年レギュラーシーズン全試合)
球種 & 球速の分布 2 (2025.レギュラーシーズン全試合)
ゲレーロ 球種&球速の分布2(2025年レギュラーシーズン全試合)

vs 左打 投手目線 (2025.レギュラーシーズン全試合)

※ 5球以上記録があった球種のみ掲載

ゲレーロ 配球ヒートマップ(2025年rs月)
ゲレーロ 配球ヒートマップ(2025年rs月)
ゲレーロ 配球ヒートマップ(2025年rs月)
ゲレーロ コース別空振り割合(2025年rs月)
ゲレーロ コース別空振り割合(2025年rs月)
ゲレーロ コース別空振り割合(2025年rs月)
ゲレーロ コース別被安打割合(2025年rs月)
ゲレーロ コース別被安打割合(2025年rs月)
ゲレーロ コース別被安打割合(2025年rs月)

vs 右打 投手目線 (2025.レギュラーシーズン全試合)

※ 5球以上記録があった球種のみ掲載

ゲレーロ 配球ヒートマップ(2025年rs月)
ゲレーロ 配球ヒートマップ(2025年rs月)
ゲレーロ コース別空振り割合(2025年rs月)
ゲレーロ コース別空振り割合(2025年rs月)
ゲレーロ コース別被安打割合(2025年rs月)
ゲレーロ コース別被安打割合(2025年rs月)