千葉ロッテマリーンズ

#47 鈴木 昭汰

※ 千葉ロッテマリーンズ・鈴木 昭汰投手の2025年レギュラーシーズン全試合の投球成績、球速・球種・配球、コース別空振り割合・被安打割合、球数などのデータを掲載しています。

Basic stats (2025.レギュラーシーズン全試合)
出場試合数 29
イニング 28.0
1
3
ホールド 14
セーブ 5
防御率 4.821
WHIP 1.429
FIP 2.727
K/BB 3.375
K% 22.1
BB% 6.6
HR% 0.8
最高球速 152 km/h

※ Pithcer's Basic Statsの概要はこちら

Profile
生年月日 1998年9月7日(27歳)
出身地 茨城
身長 175cm
体重 80kg
血液型 A
投打 左投げ左打ち
ドラフト 2020年(1位)
プロ通算年 5年
経歴 常総学院高(甲)-法政大-ロッテ
主な獲得タイトル nan
打者に投じた球数分布 (2025.レギュラーシーズン全試合)
鈴木 昭汰 打者に投じた球数分布(2025年レギュラーシーズン全試合)
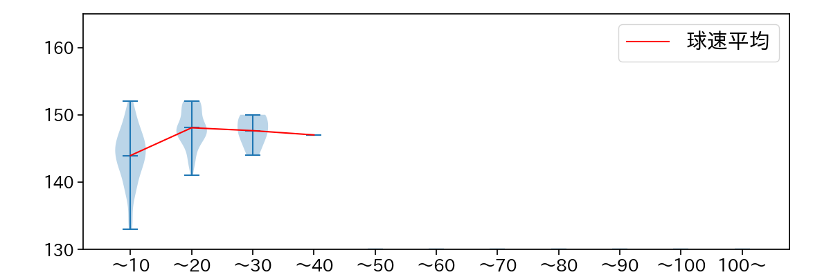
球数による球速(ストレート)の推移 (2025.レギュラーシーズン全試合)
鈴木 昭汰 球数による球速(ストレート)の推移(2025年レギュラーシーズン全試合)
球種割合 (2025.レギュラーシーズン全試合)
鈴木 昭汰 球種割合(2025年レギュラーシーズン全試合)
カウント別 球種割合 (2025.レギュラーシーズン全試合)
鈴木 昭汰 カウント別 球種割合(2025年レギュラーシーズン全試合)
球種 & 球速の分布 1 (2025.レギュラーシーズン全試合)
鈴木 昭汰 球種&球速の分布1(2025年レギュラーシーズン全試合)
球種 & 球速の分布 2 (2025.レギュラーシーズン全試合)
鈴木 昭汰 球種&球速の分布2(2025年レギュラーシーズン全試合)

vs 左打 投手目線 (2025.レギュラーシーズン全試合)

※ 5球以上記録があった球種のみ掲載

鈴木 昭汰 配球ヒートマップ(2025年rs月)
鈴木 昭汰 配球ヒートマップ(2025年rs月)
鈴木 昭汰 コース別空振り割合(2025年rs月)
鈴木 昭汰 コース別空振り割合(2025年rs月)
鈴木 昭汰 コース別被安打割合(2025年rs月)
鈴木 昭汰 コース別被安打割合(2025年rs月)

vs 右打 投手目線 (2025.レギュラーシーズン全試合)

※ 5球以上記録があった球種のみ掲載

鈴木 昭汰 配球ヒートマップ(2025年rs月)
鈴木 昭汰 配球ヒートマップ(2025年rs月)
鈴木 昭汰 配球ヒートマップ(2025年rs月)
鈴木 昭汰 コース別空振り割合(2025年rs月)
鈴木 昭汰 コース別空振り割合(2025年rs月)
鈴木 昭汰 コース別空振り割合(2025年rs月)
鈴木 昭汰 コース別被安打割合(2025年rs月)
鈴木 昭汰 コース別被安打割合(2025年rs月)
鈴木 昭汰 コース別被安打割合(2025年rs月)